차량 후미등의 LED 드라이버
글/Arun T. Vemuri, 차체 전기 및 조명 제너럴 매니저, 텍사스 인스트루먼트
1900년대 초반에는 야간 주행이 위험했다. 석유 램프로 불을 밝히고, 운전자는 수신호와 고함으로 회전을 알렸으며 도로의 다른 차량 움직임을 예측해서 운전해야 했다. 차가 적었고 더 느리게 달렸으며 가끔 말이나 마차를 피해야 했지만 그럭저럭 괜찮았다. 하지만 그때부터 오랜 세월이 지났다.
• 석유 램프에서 백열 전구, 발광 다이오드(LED), 유기 LED(OLED)에 이르기까지 조명이 발전하여 더 안정적이고 효율적인 광원이 되었다.
• 단일 전구에서 픽셀 방식의 디자인에 이르기까지, 특정한 기능을 위해 차량에 설치되는 조명의 수도 늘어났다.
• 밝기 조절 조명은 운전자가 자신의 의도를 더 잘 표현할 수 있도록 하여 운전을 전체적으로 더 안전하게 했다.
• 외부 조명은 기능과 스타일을 살린 형태로 맞춤화된 목적에 사용된다.
• 전자 조명 제어 모듈은 법으로 요구되는 신호 기능을 하는 동시에, 퍼들 램프의 로고와 같이 운전자를 위한 맞춤 환영 메시지를 포함하여 정적인 신호 기능이 아닌 동적인 신호를 가능하게 한다.
• 후미등 시스템은 더 복잡해져서, 새로운 시스템을 설계할 때 엔지니어가 지켜야 하는 새로운 광학, 기계, 전기, 제조 과제가 생겼다.
현대적 후미등 솔루션 덕분에 모든 환경에서 다른 운전자의 행동을 예측하기 쉬워졌으며, 더 안전하게 운전할 수 있게 되었다. 이 백서에서는 전기적인 문제에 집중하여 이를 극복할 수 있는 해결책을 알아본다. 이러한 문제는 다음과 같다.
• 더 높은 전력 수요
• 열 관리
• EMI(전자기 간섭) 호환성
• 고장 감지 및 보호

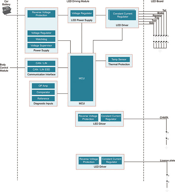
[그림 1] 후미등 시스템의 구성 요소
도로의 후미등
LED와 전기 토폴로지에 대해 논의하기 전에, 미국 고속도로 교통 안전 위원회와 유럽의 경제 위원회와 같은 규제 기관에서 법적으로 요구하는 여러 신호 기능에 대해 그림 1을 통해 먼저 알아보자.
그림 1에서 볼 수 있듯이 차량에는 꼭 필요한 후방 신호 기능이 많이 있으며, 모두 제어 모듈이 필요하다. 그림 2는 일반적인 후미등 제어 모듈의 블록 다이어그램으로, 모든 후미등 기능과 전원 공급 장치, 통신 인터페이스와 LED 드라이버 하위 시스템을 보여준다.

[그림 2] 후미등 제어 모듈의 블록 다이어그램
후미등 LED의 기본 사항
LED는 활성화되었을 때 빛을 발산하는 P-N 접합 다이오드이다. 모든 P-N 접합 다이오드와 마찬가지로, LED는 그림 3과 같은 지수 순방향 전류, 순방향 전압(IV) 곡선을 가진 단방향 장치이다.

[그림 3] LED의 I-V 곡선 (출처: http://lednique.com/current-voltage-relationships/iv-curves/)
양전압이 LED의 양극과 음극 단자 사이에 흐르면 양극에서 음극으로의 전류 흐름으로 인해 LED가 빛을 발산하게 된다. 양극과 음극 단자 사이에 흐르는 전압을 LED 순방향 전압이라고 하며, 보통 정격 전류 조건에서 측정된다. LED를 통해 흐르는 순방향 전류가 높을 수록 LED 조명이 더 밝아지고 LED 순방향 전압이 높아진다. 색상이 다른 LED는 순방향 전압이 다르다. 대부분의 빨간색과 주황색 LED의 순방향 전압은 2V 정도이며, 흰색 LED의 순방향 전압은 3V 정도이다.
LED 광원의 장점
백열 전구와 비교하여 LED가 가진 가장 큰 장점은 LED 가 더 효율적인 광원이라는 것이다. 광원의 효율성은 와트당 루멘으로 측정하는데, 이는 소모하는 전력당 방출하는 빛의 양을 나타낸다.
보통 LED 광원은 백열 전구에 비해 6배 더 효율적이다. 그림 4를 참조하라.

[그림 4] LED 광원과 백열등의 효율성 비교 (출처: https://commons.wikimedia.org/wiki/)
LED가 기존 백열등에 비해 좋은 점은 효율뿐이 아니다. 42배 더 오래 지속되고, 다른 스타일의 디자인을 쉽게 소화한다. 기존의 백열등은 2년마다 교체해야 했다. 수명이 1,200시간 정도이다. LED의 수명은 50,000시간 이상까지 연장 가능하다. 덕분에 차량용 LED 램프는 교체할 필요 없이 차량의 전체 수명보다 오래 지속될 수 있다.
점 형태에서 면 형태로의 전환
기존 백열등은 둥근 하우징 때문에 형태가 고정되어 있었다. 반대로 LED 광원은 형태가 작아 차량용 램프가 기존과 같이 둥근 모양을 할 필요가 없게 되었다. 여러 LED를 사용하면 다양한 물리적 디자인 요건에 유연하게 맞출 수 있다. 하지만 차량 후미등에 사용하는 LED의 시각 효과는 점으로 표현되어 왔다. LED 조명의 출력과 빛의 방향은 쉽게 조절할 수 있으므로, 최신 자동차 후미등은 여러 광학 방식을 사용하여 점 형태의 광원에서 면 형태의 광원으로 바뀌고 있다.
이러한 전환을 위해서는 조명 가이드와 디퓨저를 사용하는 것이 가장 일반적인 방식이다. 하지만 이런 방식은 광학 효율을 낮추고 필요한 LED 밝기를 높이므로 더 밝은 LED를 사용하거나 LED를 더 많이 사용해야 한다.
설계 목표와 과제
LED는 여러 장점이 있지만, 자동차 사양에 맞추기 위해 해결해야 하는 과제도 있다. 차량용 LED 드라이버 요건의 일반적인 목록:
• 9V, 16V, 24V, 40V의 넓은 전압 범위
• -40°C ~ 85°C의 작동 주변 온도 범위
• 램프 기능 발휘
• LED 고장 진단
• EMC(전자파 적합성)
차량용 넓은 전압 범위
LED 드라이버는 차량용 12V 배터리의 넓은 전압 범위 내에서 작동하도록 설계되어야 한다. ISO(국제 표준화 기구) 7637과 ISO 16750 표준은 LED 드라이버가 견딜 수 있는 12V 배터리 전압 과도에 대한 자동차 산업의 가장 일반적인 요구 사항이다.
차량용 배터리의 전압은 보통 정상 작동 상황에서 9V~16V 범위이다. 이 범위와 모든 온도 조건에서 빛 출력이 필요한 규정 요건에 맞아야 한다. 최근에는 회전 표시등과 같은 특정 램프 기능이 6V의 차량용 배터리에서도 작동한다. 이는 보통 시동-정지 상태의 전압이다. 시동-정지를 위한 시동 전압 프로필은 배터리 상태와 온도에 따라 달라질 수 있다. 공급 전압이 6V 미만으로 떨어지면 보통 후미등이 작동할 필요는 없다. 고압의 경우 배터리 전압은 시동을 걸 때 실온에서 1분 동안 24V까지 올라갈 수 있다.
전압이 정상으로 돌아왔을 때 램프의 기능이 어떠한 피해도 없이 회복되어야 한다. 부하 이동 시 배터리는 충전 전류를 생성하는 교류 발전기에서 분리되고, 다른 부하는 교류 발전기 회로에 남게 된다. 이런 상황에서 교류 발전기가 억제되면 400밀리초 동안 공급 전압이 최대 36V까지 올라갈 수 있다. 부하 이동이 발생하면 LED 드라이버는 전압이 정상으로 돌아왔을 때 회복되어야 한다.
열 고려 사항
차량용 애플리케이션은 넓은 온도 범위를 견딜 수 있어야 한다. 차량용 램프 회로는 최대 85°C의 주변 온도에서 작동할 수 있어야 한다. 이 최대 온도는 밀폐된 램프의 자체 열로 발생하는 하우징 온도 상승도 포함된 것이다. 높은 주변 온도는 LED 후미등에 두 가지 문제를 일으킨다. 하나는 LED 접합부의 온도 제어이고, 다른 하나는 LED 드라이버 문제이다.
접합부 온도가 상한을 초과하면 LED의 수명은 급격하게 떨어진다. LED 드라이버가 정전류 드라이버라면 공식 1로 LED 접합부의 온도 상승을 대략적으로 계산할 수 있다. 주변 온도, 열 저항, 전력 손실을 기준으로 한다.
T접합부 = T주변 + θjaP (1)
여기서 θja는 패키지 열 저항이며 P는 전력 손실이다. 열 고려 사항에는 LED 드라이버에 대한 것도 있다. 후미등에 사용되는 정전류 드라이버는 대부분 선형 LED 드라이버 IC(통합 회로)이므로, 공식 2와 같이 전압 강하에 총 전류를 곱해 LED 드라이버 IC의 전력 손실을 계산할 수 있다.
P= ΔV * I (2)
여기서 ΔV는 LED 드라이버의 전압이며 I는 LED-순방향 전류이다. 입력 전압이 16V와 같은 정상 최대 운영 전압이고 출력 LED 전압이 각각 1.9V 순방향 전압인 두 LED와 같이 최소 전압일 경우, 최대 주변 온도는 85°C이다. 일반적인 선형 LED 드라이버는 차량용 애플리케이션으로 사용하기 위해 장치 전체에 최대 2W의 전력 손실 요건에 맞아야 한다. 공식 1과 2, θja를 사용하여 최대 LED 전류를 계산할 수 있다.
텍사스 인스트루먼트의 TPS92630-Q1이나 TPS92638-Q1과 같은 LED 드라이버는 이러한 전력 손실 요건을 충족한다.
애니메이션 추세
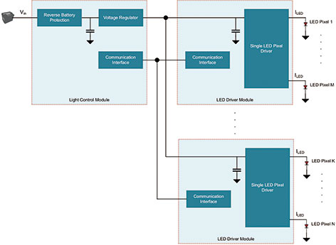
후미등의 애니메이션은 환영 메시지와 같이 유연한 스타일과 맞춤형 스타일을 가능하게 한다. 새로운 램프 설계에서 복잡한 애니메이션을 사용함에 따라, 후미등 설계는 LED의 줄을 제어하는 것에서 LED 픽셀을 독립적으로 제어하는 것으로 바뀌고 있다. 그림 6은 줄 방식의 LED 제어에서 각 픽셀 제어 방식으로의 전환을 보여준다.
단일 픽셀 제어 아키텍처에는 더 정교한 LED 조정과 제어 방식이 필요하다. 대부분의 기존 후미등은 마이크로컨트롤러 범용 입력/출력이나 직렬 주변 인터페이스 또는 I2C와 같은 간단한 인터페이스 중 하나를 사용한다. 이러한 간단한 인터페이스 아키텍처는 램프 설계가 차량의 전체 후면으로 확대되면 더 큰 후미등에 필요한 요건에 맞지 않을 수 있다. 픽셀 방식의 LED 제어에는 그림 7과 같은 더 복잡한 디지털 인터페이스 아키텍처가 필요할 수 있다. 이러한 시스템의 통신 인터페이스는 EMC 표준을 준수해야 하며 통신 오류가 없어야 한다.

[그림 6] 하나의 LED 드라이버로 LED 줄을 제어하는 방식과 각 LED를 별도로 제어하는 방식 비교
LED 고장 진단
차량용 램프는 수명 기간 동안 빛 출력 규정을 필수적으로 준수해야 한다. 하지만 LED 역시 고장이 날 수 있다. 물론 LED의 기대 수명이 차량의 최대 작동 시간보다 훨씬 길기는 하지만, LED 역시 무작위로 발생하는 고장에는 여전히 취약하다. 무작위 LED 고장의 80%는 개방 회로 고장이며, 20% 미만이 단락 고장이다.

[그림 7] 픽셀 방식 후미등을 위한 디지털 인터페이스 LED 제어 모듈 아키텍처
일반 백열등 램프는 전구가 완전히 꺼지기 때문에 고장을 쉽게 확인할 수 있다. 하지만 LED 기반의 램프는 여러 줄의 여러 LED를 사용하고 하나의 LED 개방 회로 고장이나 단락이 발생해도 나머지 LED는 계속 작동하므로 쉽게 감지하기 어렵다.
한 줄 전체의 LED에 개방 회로 고장이 발생하면 비교적 쉽게 알 수 있지만 한 LED만 단락되면 쉽게 알 수 없다. 세 줄로 된 LED를 생각해 보자. 단순한 LED 드라이버는 한 LED에 단락이 발생했을 때 세 개의 LED 줄과 두 개의 LED 줄을 구분할 수 없다. 이러한 고장을 감지하는 것은 애니메이션 방식의 회전 표시등에 필수적이다. 규정에 따라 조명 출력의 처음 200ms가 특정 밝기 수준을 유지해야 하기 때문이다. 하나의 LED에 단락이 발생해도 램프는 밝기 요건을 준수할 수 없게 되므로, 정교한 고장 감지 기술로 "하나가 고장 나면 모두 꺼지는" 기능을 달성해야 한다. 즉 한 LED에 고장이 나면 전체 램프를 꺼야 한다.
EMC
현대의 많은 차량이 후방 창문의 성에/물방울 제거용 열선을 안테나로 재활용하며, 다른 차량은 별도로 천장의 안테나를 사용한다. 안테나와의 간섭을 피하기 위해, 차량용 후미등에 대한 EMC 요건은 아주 엄격하다.
따라서 LED 드라이버는 배출이 적고 내성이 높아야 한다. 후미등에 선형 LED 드라이버를 사용하면 EMC를 위한 후미등 설계를 간소화할 수 있다. 후미등 시스템은 종종 CISPR(Comite International Special des Perturbations Radioelectriques) 25와 같은 방출 표준, ISO 11452-5 벌크 전류 주입 표준과 같은 기준을 대상으로 준수 여부를 테스트한다.
LED 드라이버 토폴로지
후미등 LED 드라이버 토폴로지는 단상이거나 2상이다. 그림 8과 같은 단상 토폴로지는 선형 LED 드라이버를 사용하고, 그림 9와 같은 2상 토폴로지는 전압 레귤레이터 뒤에 LED 드라이버를 사용한다.
선형 LED 드라이버에 사용 가능한 한 가지 회로 토폴로지는 그림 10과 같이 저항과 트랜지스터가 있는 개별 회로이다. 공식 3은 LED의 전류를 계산하기 위한 것이다.
ILED = Vin •Vf(LED) / R (3)
이 회로는 구현하기 간단하지만 단점이 많다. LED 전류가 일정하지 않고, LED의 I-V 특성과 온도에 따라 변한다. 게다가 회로에 진단 기능이 없다. 마지막으로, 회로에서 열을 관리하려면 병렬 저항과 트랜지스터로 부품 사이의 전력 손실을 분할하여 과열로 인해 한 부품이 고장 나는 것을 막아야 한다.

[그림 8] 단상 LED 드라이버

[그림 9] 2상 LED 드라이버

[그림 10] 개별 LED 드라이버
개별 LED 드라이버와 다르게 LED 드라이버 IC는 여러 장점이 있다. 드라이버 IC는 입력 전압에 상관없이 일정한 전류만 생성하는 것이 아니라, 내부에 진단 기능이 있어 하나가 고장 나면 전체가 꺼지도록 할 수 있다.
드라이버 IC는 열 폴드백 기능도 있어 LED의 온도가 특정 한계를 넘으면 LED의 전류를 줄인다. LED의 전류를 낮추면 전력 손실이 줄어 접합부 온도 상승(공식 1 참조)이 늦춰지므로 LED 손상을 막을 수 있다.
후미등은 보통 선형 LED 드라이버를 사용하지만, 때로 고전류 애플리케이션은 단상 스위칭 LED 드라이버를 사용하기도 한다. 이러한 경우 EMC 규정 준수가 어려워지므로 확산 스펙트럼과 같은 혁신적인 기술을 사용해 방출을 줄어야 한다.
밝기 낮추기
후미등과 브레이크 등의 밝기를 낮춰야 할 때 LED 디자이너는 아날로그 조광과 디지털 조광의 두 가지 방법을 사용한다. 아날로그 조광은 LED의 전류를 낮춰 빛 출력을 줄여서 밝기를 줄인다. 디지털 조광(PWM(펄스 폭 변조) 조광이라고도 함)은 PWM을 사용하여 LED 드라이버 출력 전류와 제로 전류 사이에서 전류를 조절한다. 따라서 평균 빛 출력이 줄어들고, 어두운 상태가 되는 것이다.
아날로그 조광은 각 LED의 전류를 보정하여 균일한 밝기를 유지함으로써 설계 균일성을 높이기 위한 방법으로 사용된다. 하지만 LED가 정격 전류로 조광이 제어되기 때문에 작동 전류를 낮추면 LED 사이의 밝기 차이가 커져 균일성 문제가 생기게 된다. 균일한 설계를 위해서는 낮은 전류의 전류 정확도가 매우 중요하다.
대부분의 아날로그 조광 비율은 20:1로 제한된다. 디지털 조광의 경우 PWM은 낮은 듀티 사이클에서도 정확하다. 밝기의 차이는 거의 무시할 수 있는 수준이다. 따라서 정밀한 조광을 유지하는 데 적합하다. 디지털 조광에는 PWM 제너레이터가 필요하다. 555 타이머가 있는 별도의 형태나 마이크로컨트롤러를 사용하는 형태가 있다.
애니메이션 방식의 램프에서는 디지털 조광이 더 흔하다. 펌웨어를 제어하기 쉽기 때문이다.
미래의 후미등
자동차 후미등 시스템은 더 뛰어난 신호 전달, 시장의 스타일과 맞춤화에 대한 요건을 충족하기 위해 크게 진화해 왔다. 이러한 변화로 LED 드라이버가 필요한 더 복잡한 시스템이 탄생했고, 다음과 같이 엔지니어에게 다양한 전기 설계 과제를 안겨주었다.
• 더 높은 전력 수요
• 열 관리
• EMI 호환성
• 고장 감지 및 보호
조명이 사라진다
자동차 산업이 자동화 시대로 접어들면서, 이런 질문이 나올 수도 있다. 자율 주행 차량에 외부등이 필요할까• 흥미로운 질문이다. 차량이 사람의 조정 없이 레이더, LIDAR, 카메라, V2X(차량-사물) 기술만으로 작동된다면 조명은 그저 배터리 소모라고 여기는 사람도 있을 것이다.
하지만 이 백서에서도 이야기했듯이 조명은 신호 기능 외에 미적인 기능도 가지고 있다. 소비자들은 더 스타일리시한 디자인의 조명에 점차 익숙해지고 있으며, 앞으로도 맞춤화된 조명을 원할 것이다. 또한 가까운 미래에 자동차 조명은 자율 주행 차량과 기존 차량이 혼합된 교통과 보행자를 위해 필수적인 요소가 될 것이다. 제가 예상하기에 후미등은 여전히 필요하다.
기사입력 : 2019-05-03
에지 AI 가속 Arm® Cortex®-M0+ MCU가 전자 기기에 더 많은 지능을 제공...
작성자 : 텍사스 인스트루먼트
이더넷이 소프트웨어 정의 차량으로의 전환을 가속화하는 방법
작성자 : Madison Ecklund 외 1인
차세대 AI 컴퓨팅 성장: 고려해야 할 전력 공급 트레이드오프
작성자 : 텍사스 인스트루먼트
TOLL GaN으로 태양광 에너지 시스템의 한계를 확장하다
작성자 : Sai Madhav 외 1인
스마트 전력 분배: 자동차 기술의 미래를 형성하다
작성자 : David Martinez
초음파를 이용한 가스 유량 감지
작성자 : 레오나르도 에스테베즈 외 1인
GaN FET 기반의 10kW 단상 스트링 인버터의 설계 고려 사항
작성자 : Riccardo Ruffo 외 1인
새로운 접지 레벨 트랜스레이터로 오프셋 문제를 해결하는 방법
작성자 : TI 코리아
LiDAR의 도약: 정밀한 장거리 감지 기능으로 더 안전한 차량 개발
작성자 : Anthony Vaughan
작지만 강력한 성능의 MCU를 최적화하는 방법
작성자 : Alex Grudzinski