TOLL GaN으로 태양광 에너지 시스템의 한계를 확장하다
글/Sai Madhav와 Poorva Moharil, TI

태양광 에너지 시스템은 빠르게 성장하고 있으며, 태양의 에너지를 최대한 효율적으로 활용하기 위한 기술 혁신의 중심에는 태양광 인버터의 성능이 있다.
이러한 혁신 중 하나는 질화갈륨(GaN) 기술의 도입이다. GaN은 기존의 실리콘(Si) 및 절연 게이트 양극성 트랜지스터(IGBT) 시스템을 빠르게 대체하고 있다. GaN은 높은 효율, 낮은 발열, 소형화, 쉬운 설치, 시스템 비용 절감 등의 장점을 제공해 태양광 에너지 시스템의 성능을 한층 향상시킨다.
GaN vs. SiC vs. IGBT
GaN은 단위 면적당 저항(Rsp)이 낮고, 입출력 커패시턴스(Ciss, Coss)가 작으며, 역회복 전하가 없는(zero reverse-recovery charge) 특성을 지닌다. 이러한 특성은 도통 손실과 스위칭 손실을 줄이고 스위칭 주파수를 높여 수동소자의 크기를 줄이는 데 기여한다. 그 결과, 시스템은 더 가볍고 콤팩트해진다.
연구자들은 제조 공정, Rsp, 패키징 개선을 통해 GaN의 잠재력을 극대화하기 위해 지속적으로 노력하고 있다. 예를 들어, TOLL(Transistor Outline Leadless) 표면 실장 패키지는 D2PAK 또는 TO-247 패키지보다 우수한 열 성능과 낮은 기생 성분(parasitics)을 제공한다.

[표 1] TO-247, D2PAK, TOLL 패키지의 GaN 디바이스 열 저항(thermal resistance) 값
TOLL 패키지 소개
리드가 없는 TOLL 패키지는 기생 인덕턴스가 매우 낮아, 빠른 스위칭과 낮은 스위칭 손실, 높은 슬루율, 낮은 EMI(전자파 간섭)를 구현할 수 있다. TOLL 패키지의 크기는 9.9mm × 11.68mm × 2.3mm로, TO-247(15.94mm × 20.95mm × 5.02 mm)보다 작아 PCB 상에서 약 70%의 면적 절감이 가능하다.
최적화된 GaN 공정은 매우 낮은 드레인-소스 온 저항(RDS(on))을 실현해 고전력 애플리케이션에 적합하다. TOLL 패키지의 컴팩트한 크기는 빠른 열 방출을 가능하게 하여 열 효율성을 높인다.
GaN FET과 드라이버를 통합하면 효율성과 비용을 더욱 개선할 수 있다. 통합 설계는 게이트 인덕턴스 루프를 줄이고, 전력 스테이지 내에 과전류 및 과열 보호 기능을 내장할 수 있게 한다. 이러한 통합의 이점은 시스템의 기생 성분을 줄이고 전체 비용 절감으로 이어진다.
TI의 LMG3650은 통합 설계와 열 효율적 패키징의 장점을 모두 결합한 디바이스로, 능동 냉각이 어려운 고전압 전력 변환 시스템에 특히 적합하다.
에너지 인프라 응용 분야에서의 TOLL
태양광 마이크로인버터, 스트링 인버터, 에너지 저장 시스템(ESS) 등은 모두 효율, 크기, 비용에 민감한 전력 변환 단계를 포함한다.
태양광 애플리케이션에서 인버터 출력은 종종 AC 그리드에 연결되며, FET는 최대 650V까지의 전압을 견뎌야 한다. 또한 인버터는 주거용과 상업용 시스템 모두에 적용할 수 있을 만큼 컴팩트해야 한다.
고전압 GaN FET은 최대 800V의 절대 정격 전압을 지원하며, 높은 스위칭 주파수를 구현해 수동소자의 크기를 줄일 수 있다. 이를 통해 고전압 및 소형화 요구를 모두 충족한다.
TOLL 패키지는 우수한 열 효율을 지녀, 주변 온도가 높은 환경에서도 안정적인 열 방출이 필요한 태양광 시스템에 적합하다.
TI의 LMG3650 통합 전력 스테이지는 과열 보호, 과전류 보호, 저전압 차단(UVLO) 기능을 내장해 별도의 보호 회로 없이 안정적인 동작을 구현한다. 또한 제로 전압 감지 및 제로 크로싱 감지 기능을 통해 데드타임을 최적화하고 손실을 최소화한다. 내부 5V LDO 출력은 보조 회로를 구동할 수 있는 전류 소스 기능을 제공해 설계 유연성을 높인다.
600W 단상 싸이클로컨버터 레퍼런스 디자인은 고전압 측에 LMG3650, 저전압 측에 LMG2100을 사용한다. 이 설계는 전력 밀도 640W/L, 최대 효율 96.1%, 최대 스위칭 주파수 600kHz를 달성하며, 통합형 GaN 디바이스가 제공하는 고효율·고밀도 설계의 잠재력을 입증한다.

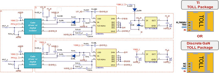
[그림 1] TI TOLL GaN 패키지와 디스크리트 TOLL GaN 패키지의 회로도
TOLL 디바이스 설계 시 고려사항
시스템 성능을 향상시키기 위해서는 적절한 GaN 디바이스 선택이 중요하다. 단순히 낮은 RDS(on) 디바이스를 선택하는 것이 항상 효율 향상의 해법은 아니다. 낮은 RDS(on)을 달성하기 위해 더 큰 GaN 다이를 사용할 경우 출력 커패시턴스(Coss)가 증가해 스위칭 손실과 비용이 증가할 수 있기 때문이다.
하드 스위칭 토폴로지에서는 낮은 RDS(on)과 높은 Coss 조합으로 인해 스위칭 손실이 커질 수 있다. 반면, 소프트 스위칭 토폴로지에서는 낮은 RDS(on)이 효율을 향상시키며 스위칭 및 도통 손실을 모두 줄일 수 있다.
결론
전력 수요가 지속적으로 증가함에 따라 GaN 디바이스의 도입은 전력 변환 시스템의 성능, 비용, 크기를 동시에 개선할 수 있다. TOLL 패키지 기반의 GaN 디바이스는 효율, 소형화, 열 성능이 요구되는 태양광 에너지 애플리케이션에 이상적인 솔루션이다.
빠르게 발전하고 있는 GaN 기술은 전력 시스템의 혁신을 이끌며, 고효율·고신뢰성·고성능의 전력 변환 솔루션 개발을 가속화할 것으로 기대된다.
기사입력 : 2026-02-03
에지 AI 가속 Arm® Cortex®-M0+ MCU가 전자 기기에 더 많은 지능을 제공...
작성자 : 텍사스 인스트루먼트
이더넷이 소프트웨어 정의 차량으로의 전환을 가속화하는 방법
작성자 : Madison Ecklund 외 1인
차세대 AI 컴퓨팅 성장: 고려해야 할 전력 공급 트레이드오프
작성자 : 텍사스 인스트루먼트
TOLL GaN으로 태양광 에너지 시스템의 한계를 확장하다
작성자 : Sai Madhav 외 1인
스마트 전력 분배: 자동차 기술의 미래를 형성하다
작성자 : David Martinez
초음파를 이용한 가스 유량 감지
작성자 : 레오나르도 에스테베즈 외 1인
GaN FET 기반의 10kW 단상 스트링 인버터의 설계 고려 사항
작성자 : Riccardo Ruffo 외 1인
새로운 접지 레벨 트랜스레이터로 오프셋 문제를 해결하는 방법
작성자 : TI 코리아
LiDAR의 도약: 정밀한 장거리 감지 기능으로 더 안전한 차량 개발
작성자 : Anthony Vaughan
작지만 강력한 성능의 MCU를 최적화하는 방법
작성자 : Alex Grudzinski