스마트 전력 분배: 자동차 기술의 미래를 형성하다
글/데이비드 마르티네즈(David Martinez), 시스템 엔지니어, TI
서론
차량 전력 분배 아키텍처와 전자 제어 장치(ECU)는 지능형 반도체 솔루션의 도입을 통해 전력을 안전하고 신뢰성 있게, 효율적으로 분배하는 방향으로 진화하고 있다. 차량이 자율주행과 전동화로 발전함에 따라, 고장 상황에서도 안전하고 신뢰할 수 있는 전력 분배를 보장하기 위한 새로운 규제가 마련되고 있다. 본 고에서는 정부 규제, 존 아키텍처, 48V 시스템, 안전 중심 전력 설계가 전력 분배 아키텍처 변화에 어떤 영향을 미치고 있는지, 그리고 오늘날 이러한 아키텍처가 직면한 과제와 고려사항이 무엇인지를 다룬다.
전력 분배가 왜 변하고 있는가?
새로운 규제로 인해 납축전지 차량 판매가 점점 더 어려워지면서(특히 유럽연합에서) 자동차 제조사(OEM)는 기존 납축전지를 점차 대체하고 있다. 납축전지는 리튬이온 배터리에 비해 저렴하고 생산이 용이하지만, 수명이 짧고 환경에 부정적인 영향을 미친다. 이러한 정부 규제와 전기차의 인기로 인해 OEM은 그림 1에서 볼 수 있듯이 리튬이온 배터리, DC/DC 컨버터, 슈퍼커패시터와 같은 다양한 입력원을 사용하게 되었다.

슈퍼커패시터는 자동차 입력원에 흥미로운 대안으로 주목받고 있다. 장기적인 에너지 저장에는 적합하지 않지만, 순간적으로 큰 전력이 필요한 애플리케이션에서는 탁월한 성능을 발휘한다. 이는 납축전지보다 단기간에 더 많은 크랭킹 사이클, 즉 큰 전력을 여러 차례 순간적으로 공급할 수 있는 능력을 제공하기 때문이다. 따라서 슈퍼커패시터는 커패시터 돌입 전류나 모터 시동 같은 부하 과도 현상을 처리하는 데 효과적이다. 배터리와 슈퍼커패시터를 함께 사용하면 자동차 배터리의 부담을 줄일 수 있어 배터리 수명을 연장할 수 있다.
존 아키텍처와 스마트 eFuse
자동차 제조사(OEM)는 차량 전자 제어를 기능별로 구분하는 도메인 아키텍처에서 위치 기반으로 그룹화하는 존 아키텍처로 전환하기 시작하고 있다. 그림 2에서 볼 수 있듯이 존 아키텍처는 차량 내 배선을 크게 줄여 비용을 절감할 수 있는 중요한 기회를 제공한다.

ZCM과 PDB에는 스마트 eFuse라 불리는 반도체 기반 스위치가 사용되며, 이는 전통적인 퓨즈와 기계식 릴레이의 기능을 결합한 것이다. 소프트웨어로 리셋 가능한 스위치를 도입함으로써, 이제는 각 스위치를 개별적으로 관리하고 배선 하네스를 보호하거나 고장에서 복구하기 위한 알고리즘까지 소프트웨어가 처리할 수 있어 접근 가능한 PDB의 필요성이 사실상 사라진다.
존 아키텍처는 또한 차량의 전력 소비를 더 정밀하게 관리할 수 있도록 해 OEM이 전력 분배 시스템에 대한 제어력을 강화한다. 이는 차량 소프트웨어가 eFuse를 차단해 사용하지 않거나 부차적인 기능으로 가는 전원을 끄고, 안전과 직결된 핵심 기능에 충분한 전력이 공급되도록 하는 것을 의미한다.
특정 부하의 전력을 차단하는 개념은 eFuse의 저전력 상태를 활용해 항상 전원이 공급되는(PAAT, Powered-At-All-Times) 부하를 구동함으로써 전체 전력 소비를 최소화하는 데까지 확장된다. 차량이 시동을 끈 상태나 주차 중에도 도어 래치와 같은 PAAT 부하는 전원이 공급되어 안전 핵심 기능이 동작하고 대용량 커패시터가 충전된 상태를 유지한다.
PAAT 기능이 작동하면 eFuse는 저전력 상태에서 벗어나 부하를 완전히 구동하고 로컬 마이크로컨트롤러(MCU)에 알린다. 이후 일정 시간 유휴 상태가 되면 다시 저전력 상태로 돌아간다.
48V 저전압 레일
또 다른 비용 절감 방안은 기존의 12V보다 높은 전원으로 전환하는 것이다. 48V 전력 분배는 자동차 분야에서 새로운 개념은 아니지만, 차량 전체에 분배되는 전력을 늘리면서 배선, 중량, 비용을 추가로 최적화할 수 있다. 특히 스티어 바이 와이어와 같은 고전력 기능을 48V로 구동할 경우 필요한 전류는 12V를 사용할 때의 약 25% 수준에 불과하다. 이처럼 낮아진 전류 요구 사항은 차량 배선의 규격, 무게, 비용을 줄여주며, 전기차의 주행 거리 연장에도 기여한다.
자율주행차를 위한 안전한 전력 분배
전력 분배 시스템이 변화하는 또 다른 이유는 자동차 제조사가 차량의 지능을 강화해 운전자 보조 기술을 뛰어넘는 안전성을 확보하려는 데 있다. 많은 제조사들이 현재의 SAE 레벨 2와 일부 레벨 3 차량을 넘어 완전 자율주행차를 구현하기 위해 치열하게 혁신 경쟁을 벌이고 있다. 레벨 3 이상의 전력 분배를 위한 안전 원칙에는 이중 입력 전원 공급, 한쪽 전원이 고장 날 경우 지능형 부하 관리, 시스템 내 결함을 격리하기 위한 간섭 배제 등이 포함된다. 이러한 안전 원칙은 ISO26262와 VDA450 표준에 상세히 정의되어 있다.
전력 분배 아키텍처의 진화
차량의 전력 분배는 전체적인 자동차 아키텍처의 변화와 함께 진화하고 있으며, 이에 따라 배선 최적화와 소프트웨어 제어 강화의 필요성이 커지고 있다. 그림 3에서 볼 수 있듯이, 전력 분배 네트워크는 차량의 전원 공급을 PDB로 전달하고, PDB는 이를 각 존으로 분배한다. 각 존은 다시 인접한 ECU, 액추에이터 또는 센서에 전력을 로컬로 분배한다.



[그림 5] 백본 전력 분배 아키텍처
전력 분배 모듈 내부
일반적인 PDB와 ZCM은 더 스마트한 차량을 구현하기 위해 여러 가지 방식을 적용한다. 시스템에 PDB가 없는 경우, 이러한 기능은 ZCM에 통합되는 경우가 많다. 그림 6은 1차 전력 분배의 일반적인 구현 예를 보여준다.

[그림 6] 일반적인 전력 분배 모듈
입력 고려사항
앞서 언급했듯이, PDB나 ZCM은 그림 1에서 볼 수 있듯이 다섯 가지 다른 전원 중 어떤 것이든 사용할 수 있다. 이중 입력을 선택할 때는 시스템에 어떤 부하 과도 현상이 존재하는지, 저전력 모드(특히 BEV의 경우)가 필요한지 혹은 역전류 방지가 필요한지, 양방향 전류가 허용되는지, 그리고 어떤 안전 메커니즘이 필요한지를 고려해야 한다.
부하 과도 현상은 중요한 고려 요소인데, 슈퍼커패시터나 배터리는 돌입 전류를 처리해 전원의 연속성을 보장할 수 있다. 반면 DC/DC 컨트롤러와 스마트 eFuse 스위치는 전류 제한 기능과 커패시터성 부하를 충전할 수 있는 능력이 필요하며, 이를 통해 다운스트림 부품이 이러한 과도 돌입 전류로부터 보호된다.
저전압 배터리는 저전력 모드를 설계할 때 주요 입력원으로 고려된다. 저전압 배터리는 전류 소모가 극히 적고, 슈퍼커패시터와 달리 장기간 안정적인 전압 수준을 유지한다. 이에 비해 고전력 DC/DC 컨버터는 무시할 수 없는 정지 전류를 소모한다. 그러나 시스템의 저전력 상태를 지원하도록 설계된 병렬 저정지 전류 DC/DC 컨버터를 사용하면 고전압 배터리에서의 전력 소모를 줄일 수 있다.
차량의 시동 꺼짐(key-off) 상태를 설계할 때는 BEV에서 이 저전압 배터리를 충전하는 것도 포함된다. 보조 입력원으로 DC/DC 컨버터를 사용하고 혼합 입력 스위치를 켜면, 그림 7에서 보듯이 다운스트림 스위치가 꺼져 있을 때 Vin_2에서 Vin_1로 전류가 흐르도록 하여 배터리를 시동 꺼짐 상태에서도 충전할 수 있다.

반면 스마트 eFuse나 하이사이드 스위치는 단방향 및 양방향 전류 애플리케이션에 적합하다. 양방향 전류는 배터리 충전에 더해, 안전을 위해 여러 전압 버스바나 도메인으로 하나의 ECU를 지원해야 할 때 필수적이다.
그림 3이나 그림 5를 예로 들면, 시스템 내 DC/DC 컨버터나 컨트롤러가 고장 날 경우 차량 소프트웨어는 배터리 전력을 왼쪽 존에서 후방 존의 고우선순위 기능으로 라우팅하도록 전력 분배를 수정할 수 있다. 만약 이러한 추가 기능 지원으로 배터리 자체가 과부하될 수 있다면, 차량 소프트웨어는 전류 감지 증폭기를 통해 공급 전류를 감지하여 시스템 내 어떤 부하를 차단해야 고우선순위 기능이 안정적으로 전력을 공급받을 수 있는지 판단한다.
마지막으로, 안전 메커니즘은 전력 분배 아키텍처를 크게 바꿀 수 있다. 혼합 입력 스위치를 사용해 V1과 V2 출력 레일을 결합하면 ECU를 위한 추가 보호 출력인 V1+V2를 만들 수 있다. 슈퍼커패시터 역시 MCU나 외부 ECU와 같은 핵심 부품에 전력을 유지할 수 있다. 오늘날 슈퍼커패시터는 충돌 이후 전원이 차단되더라도 전동식 도어 래치가 작동해 문을 열 수 있도록 하는 중요한 차량 기능에 사용된다. 이러한 사례는 설계자가 다양한 안전 기능을 구현하기 위해 전력원을 선택할 때 얼마나 창의적으로 접근할 수 있는지를 보여준다.
출력 고려사항
지능형 전력 분배를 위해 용융 퓨즈와 릴레이를 스마트 eFuse로 대체하려는 수요가 점점 커지고 있다. 적절한 스마트 eFuse를 선택할 때 고려해야 할 요소에는 프로그래머블 와이어 보호(I²T), 커패시터 충전, 저전력 모드, 제어 및 구성용 핀 수, 전류와 전압 감지, 안전 기능 등이 있다.
동작 전류, 피크 전류, 부하 유형, PAAT 요구사항, 자동차 안전 무결성 수준(ASIL) 등 부하 프로파일 특성이 선택된 스위치에 필요한 기능을 결정한다. 매우 높은 동작 전류를 지원하려면 외부 전계효과 트랜지스터(FET)를 구동하는 하이사이드 스위치 컨트롤러를 고려해야 한다.
외부 FET 솔루션은 예를 들어 30A 이상의 연속적인 고전류를 구동할 때 권장된다. 이는 통합형 FET 솔루션이 Rdson 사양에 따라 접합 온도가 감당할 수 없는 수준까지 상승하기 때문이다. 반대로, 하이사이드 스위치와 스마트 eFuse는 가벼운 전류를 지원할 때 성능과 비용 측면에서 더 뛰어나다.
PDB는 일반적으로 하이사이드 스위치가 아니라 하이사이드 스위치 컨트롤러로 구성되는데, 이는 장치가 다운스트림 존 전체에 필요한 수백 암페어 이상의 전력을 지원해야 하기 때문이다. 또한 부하 프로파일 특성은 스마트 eFuse의 프로그래밍된 와이어 특성을 어떻게 설정해야 하는지도 보여주며, 이를 통해 로컬 MCU의 개입 없이도 스마트 eFuse가 과전류를 감지하면 자동으로 차단되도록 한다. 그림 8은 eFuse의 프로그래머블 퓨즈 특성의 예를 보여준다.

스마트 eFuse의 안전 메커니즘, 특히 림프 홈 모드(limp-home mode) 기능도 고려하는 것이 중요하다. 림프 홈 모드는 SPI 컨트롤러(일반적으로 MCU)와의 SPI 통신이 끊기는 등 고장 조건이 충족될 경우 장치가 진입하는 프로그래머블 안전 상태다. 필요한 차량 기능을 유지하는 림프 홈 상태를 설계할 때는 출력이 계속 유지되어야 하는지, 복구 방법은 무엇인지 등을 반드시 고려해야 하며, 이러한 요소들은 스마트 eFuse가 고장 상태에 진입하기 전에 미리 프로그래밍할 수 있다.
시스템 고려사항
PDB 설계 시 고려해야 할 요소에는 시스템 진단, 자재 명세서(BOM), 입출력(I/O), 스마트 eFuse 고장 복구가 포함된다. 시스템 진단에는 각 스위치의 고장 상태, 전압, 전류, 온도와 같은 파라미터뿐만 아니라 접지 손실과 같은 시스템 수준의 파라미터가 포함될 수 있다. 전압과 전류를 감지할 때 정확도가 1% 미만으로 요구된다면 전류 감지 증폭기나 전압 감지 증폭기를 선택하고, MCU에 통합된 아날로그-디지털 변환기(ADC)를 활용할 수 있다.
전류 감지 정확도가 1~5% 수준으로 요구될 경우, 스위치에 통합된 센싱 기능을 사용하는 것이 BOM을 줄이는 데 유리하다. 이 통합 센싱 기능은 활성 모드와 저전력 모드 모두에서 전류 또는 전압 값을 읽어야 하는 애플리케이션에도 적합하다. 반대로, 이 두 상태에서 전류를 정확히 감지하려면 최소 두 개의 전류 감지 증폭기가 필요하다. 각 스위치의 시스템 진단 정보를 파악하면 차량 소프트웨어가 다양한 안전 기능을 지능적으로 구현할 수 있다.
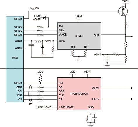
전력 분배 모듈에 필요한 MCU 범용 I/O와 기타 주변 장치의 수를 결정하는 것은 MCU가 시스템과 어떻게 상호작용하는지를 정의하여 비용 절감에 크게 기여한다. 특히 ZCM은 60개 이상의 하이사이드 스위치, 하프 브리지, 스마트 eFuse 출력을 가질 수 있다. 이는 여러 부하 드라이버 및 스마트 eFuse IC와 인터페이스하기 위해 300개 이상의 I/O 및 ADC MCU 핀이 필요함을 의미한다. SPI 기반 eFuse와 SPI/I2C I/O 확장기를 사용하면 MCU 패키지 크기와 핀 수를 최적화할 수 있다. 그림 9에서 볼 수 있듯이, I/O 기반 eFuse는 네 개의 핀(EN, Diagnostic enable, WAKE, ISNS)이 필요하며 I²T 특성은 프로그래밍할 수 없다. 반면 SPI 기반 eFuse는 다섯 개의 MCU 핀만 필요하며, 추가 장치마다 칩 셀렉트 하나만 더해지면 된다.

48V 고려사항
48V 아키텍처는 12V 아키텍처와 매우 유사하지만 추가적인 과제가 따른다. 첫 번째는 전압 아크 문제로, 48V에서는 출력 단자와 부품이 서로 다른 전압 레벨 간에 아크가 발생하지 않도록 충분한 연면거리와 이격거리를 확보해야 한다. 소프트웨어와 전압 및 전류 센싱을 결합하면 아크를 감지하고 필요한 스위치를 빠르게 차단해 아크를 멈출 수 있다. 또한 기계 학습 알고리즘을 개발해 차량에서 발생하는 자연스러운 과도 현상과 아크 파형을 구별함으로써 오탐지를 줄일 수 있다.
그림 10은 48V 아키텍처에서 가장 흔한 아크 발생 원인을 보여준다.

[참고 문헌]
[1] To learn more about zone architectures, see How a Zone Architecture Paves the Way to a Fully Software-Defined Vehicle.
[2] For additional benefits of zone architectures and their impact on software defined vehicles, see Software-Defined Vehicles Shift the Future of Automotive Electronics Into Gear.
[3] To learn more about 48V architectures, their design challenges, and why they have reemerged, see 48V Automotive Systems: Why Now?
[4] To better understand the system benefits and considerations for smart eFuses, see Fully Software Configurable High Side Switch for Power Distribution Applications in Zone Controllers.
[5] To learn how smart eFuses can help mitigate I/O requirements, see Reducing System Bill of Materials and MCU Pin Requirements With SPI eFuse Switches.
기사입력 : 2025-10-29
에지 AI 가속 Arm® Cortex®-M0+ MCU가 전자 기기에 더 많은 지능을 제공...
작성자 : 텍사스 인스트루먼트
이더넷이 소프트웨어 정의 차량으로의 전환을 가속화하는 방법
작성자 : Madison Ecklund 외 1인
차세대 AI 컴퓨팅 성장: 고려해야 할 전력 공급 트레이드오프
작성자 : 텍사스 인스트루먼트
TOLL GaN으로 태양광 에너지 시스템의 한계를 확장하다
작성자 : Sai Madhav 외 1인
스마트 전력 분배: 자동차 기술의 미래를 형성하다
작성자 : David Martinez
초음파를 이용한 가스 유량 감지
작성자 : 레오나르도 에스테베즈 외 1인
GaN FET 기반의 10kW 단상 스트링 인버터의 설계 고려 사항
작성자 : Riccardo Ruffo 외 1인
새로운 접지 레벨 트랜스레이터로 오프셋 문제를 해결하는 방법
작성자 : TI 코리아
LiDAR의 도약: 정밀한 장거리 감지 기능으로 더 안전한 차량 개발
작성자 : Anthony Vaughan
작지만 강력한 성능의 MCU를 최적화하는 방법
작성자 : Alex Grudzinski