저전력 DC/DC 컨버터의 100% 모드 이해하기
글/크리스 글레이저(Chris Glaser), 텍사스 인스트루먼트
TPS62xxx 시리즈처럼 정지 전류(IQ)가 낮고 총 솔루션 크기가 작은 저전력 스텝다운 DC/DC 컨버터는 배터리로 구동되는 휴대기기 애플리케이션에 사용하기에 적합하다[1]. 이러한 컨버터는 대부분이 100% 듀티 사이클 모드(100% 모드)를 지원한다. 이 모드는 상측 MOSFET이 100%의 시간 동안 턴온됨으로써, 입력 전압을 인덕터를 거쳐 출력 전압으로 그대로 전달할 수 있다. 그렇기에 배터리가 방전되고 배터리 전압이 출력 전압 바로 위로 떨어지더라도 충분한 출력 전압으로 유지할 수 있다. 100% 모드는 이러한 드롭아웃 전압을 최소화하고 스텝다운 컨버터로부터 최대의 출력 전압을 제공할 수 있다. 100% 모드일 때는 상측 MOSFET과 인덕터의 옴 손실에 의해서만 입력 전압이 감소되며, 상측 MOSFET의 듀티 사이클에 의해서는 감소되지 않는다. 본 글에서는 저전력 DC/DC 컨버터의 100% 모드에 대해서 설명하고, 다른 100% 모드 구현을 비교하여 살펴본다.
스텝다운 컨버터의 동작 원리
그림 1은 TPS62090 저전력 동기식 스텝다운 컨버터의 전원 스테이지 블록 다이어그램을 보여준다. 스위치 핀들(SW)은 출력 필터(인덕터와 커패시터)로 연결되고, 레귤레이트된 출력 전압을 제공한다.
상측 MOSFET(M1)이 온(on)이면 SW 핀의 전압이 전원 입력 전압(PVIN) 핀의 전압과 같아진다. 다만 M1의 옴 손실로 인해서 약간 감소된다. 그림 1에서처럼 N-채널 MOSFET을 사용하면, 게이트 드라이버가 M1의 소스 단자인 SW 핀보다 더 높은 전압을 인가해서 필요한 양의 게이트-소스 전압(VGS_M1)을 발생시킨다. 같은 회로로 P-채널 MOSFET을 사용하면, 게이트 드라이버가 상측 MOSFET의 소스 단자인 PVIN 핀보다 낮은 전압을 인가해서 필요한 음의 VGS를 발생시킨다.
대체로 고전류 DC/DC 컨버터는 상측 MOSFET에 N-채널 MOSFET을 사용한다. P-채널 MOSFET의 정공-전하-캐리어 전도성 및 이동도와 비교해서, 전자-전하-캐리어 전도성과 이동도가 더 우수하기 때문이다. 그러므로 P-채널 MOSFET에 비해서 N-채널 MOSFET을 사용하면 더 낮은 드레인-소스 저항(RDS(on))을 달성한다[2][3]. MOSFET 타입에 상관 없이, DC/DC 컨버터는 적합한 게이트 구동 기법을 사용해서 특정 디바이스 데이터 시트에서 기술하는 동작을 달성하는데 여기에는 100% 모드포함이다.

[그림 1] 저전력 동기식 스텝다운 컨버터의 전원 스테이지
부트스트랩 커패시터
N-채널 상측 MOSFET으로 게이트 전압을 소스 전압보다 높게 구동하려면 추가적인 회로가 필요하다. 소스 전압(SW 핀들)이 입력 전압(PVIN 핀들)과 같고, 스텝다운 컨버터로는 이보다 더 높은 전압을 사용할 수 없기 때문이다. 흔히 부트스트랩 커패시터를 사용해서 상측 N-채널 MOSFET을 구동하기 위해서 필요한 더 높은 전압을 제공할 수 있다. TPS62090의 경우에는, 이 부트스트랩 커패시터를 그림 1에서 보는 것처럼 CP 핀과 CN 핀 사이에 배치한다. 대부분의 다른 저전력 디바이스들은 부트스트랩 커패시터를 전적으로 DC/DC 컨버터 내부로 통합함으로써(MOSFET과 동일 다이) 기생성분을 최소화하고 정상적 동작을 향상시킬 수 있으며 최상의 100% 모드 성능을 달성한다.
경우에 따라서는 저전력 디바이스로 P-채널 상측 MOSFET을 사용할 수 있다. 그러면 부트스트랩 커패시터가 필요하지 않다. 턴온하기 위해서 더 높은 전압이 필요하지 않기 때문이다. 적절한 부트스트랩 커패시터 설계 기법을 사용하기에 N-채널 상측 MOSFET을 사용해서도 P-채널 상측 MOSFET을 사용한 DC/DC 컨버터와 동일한 100% 모드 성능을 달성한다.
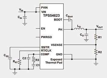
많은 디바이스들은 N-채널 상측 MOSFET과, BOOT 핀과 위상(PH) 핀 사이에 외부 커패시터를 사용하는데, 이렇게 하면 다이 크기와 비용을 낮출 수 있다. 컨버터 전류가 높아질수록 상측 MOSFET의 크기와 게이트 전하 역시 높아지기 때문에 더 큰 부트스트랩 커패시터 값이 필요하게 되고, 그러면 이 커패시터를 컨버터 내부로 통합하기가 현실적으로 어려워진다. 그림 2는 TPS54623을 사용하는 경우에 외부 부트스트랩 커패시터 CBoot를 배치한 것을 보여준다. PH 핀이 SW 핀에 해당된다.
기본적인 동작을 보면, 먼저 부트스트랩 커패시터가 어떤 전압으로 충전된다(통상적으로 이 전압은 입력 전압이거나 컨버터에 의해서 내부적으로 생성된 그보다 낮은 전압이다). 이 때 한 단자는 GND로 있는다. 그런 다음 이 단자가 PH 핀으로 연결되면, 커패시터가 충전된 만큼 다른 커패시터 단자를 PH 핀 전압보다 높게 끌어올린다. 커패시터가 한 동안 이 전압을 유지하다가 상측 MOSFET의 게이트로 전하를 공급한다. 그런데 누설 전류로 인해서 이렇게 저장된 전하가 감소하기 때문에 상측 MOSFET 턴온을 유지하기 위해서 부트스트랩 커패시터 재충전이 필요하다. 부트스트랩 커패시터의 크기를 적정하게 함으로써 스위칭 간격 동안에 충분한 전하를 유지할 수 있다.
그림 2와 같은 부트스트랩 회로에서는 부트스트랩 커패시터를 항상 PH 핀으로 연결한다. PH가 GND 전위가 되면 재충전이 일어난다. 이것은 하측 MOSFET이 온일 때만 일어나므로 부트스트랩 커패시터 충전을 전력 MOSFET 스위칭과 동시적으로 일어나게 할 수 있다. 내부적 부트스트랩 커패시터를 사용하는 디바이스는 그렇지 못하다. 이러한 디바이스는 부트스트랩 커패시터의 한 단자를 SW 핀으로 영속적으로 연결하지 않는다. 그러므로 부트스트랩 커패시터 충전은 스위칭 동작과 독립적이며 100% 모드로 재충전할 수 있다.
그림 3은 두 가지 부트스트랩 커패시터 구성을 비교한다. TPS54623의 부트스트랩 커패시터는 BOOT 트레이스가 VIN 트레이스보다 낮아질 때 충전된다. 이것은 PH 트레이스가 로우(low)일 때 일어난다. TPS62090은 SW 핀으로 스위칭을 할 필요 없이 100% 모드일 때, 부트스트랩 커패시터를 재충전할 수 있다. TPS62090의 CP 트레이스는 TPS54623의 BOOT 트레이스에 해당된다. 둘 다 입력 전압보다 높아져서 상측 MOSFET의 게이트를 구동한다./
100% 모드 동작
그림 1 구현과 그림 2 구현 사이에 가장 중요한 차이점은 부트스트랩 커패시터 연결이다. 그림 1의 회로는 부트스트랩 커패시터의 양쪽 단자를 둘 다 제어한다. 내부적 부트스트랩 커패시터를 사용하는 다른 모든 디바이스들도 마찬가지다. 이와 달리 그림 2의 회로는 한 핀만 제어하고, 커패시터의 두 번째 단자는 PH 핀을 인덕터 및 내부 전력 MOSFET과 공유한다. TPS54xxx 디바이스와 달리, TPS62xxx 디바이스는 부트스트랩 커패시터를 어디로 연결하고 언제 재충전할지를 완벽하게 제어할 수 있다.

[그림 2] DC/DC 컨버터로 외부적 부트스트랩 커패시터 CBoot 사용

[그림 3] 두 가지 부트스트랩 커패시터 구성 비교
부트스트랩 커패시터 재충전 시점을 제어할 수 있다는 점은, 많은 배터리 구동 애플리케이션에서 배터리 전압이 원하는 출력 전압 바로 위로 감소했을 때 중요하다. 이 때 컨버터는 부하를 적절히 구동하고 시스템 가동을 유지할 수 있을 만큼 충분히 높은 출력 전압을 유지해야 한다. 듀티 사이클을 100%로 높이고 상측 MOSFET을 계속해서 온으로 유지함으로써 최대의 출력 전압을 달성할 수 있다. 그런데 부트스트랩 커패시터를 재충전하기 위해서 오프 시간이 필요하게 되면 100% 듀티 사이클이 어느 정도 감소될 것이다. 그러면 평균 출력 전압이 감소되고 추가적인 출력 전압 리플이 발생될 것이다.
그림 4는 5.0V로 심하게 방전된 2셀 리튬이온 배터리로 동작하면서 5V 출력 전압으로 2A 전류를 제공할 때 TPS54623과 TPS62135를 비교하고 있다. 이 드롭아웃 조건으로는 TPS54623의 DC 출력 전압이 TPS62135보다 약간 높다. MOSFET RDS(on)이 훨씬 낮기 때문이다. 하지만 TPS62135는 리플이 발생되지 않는 더 깨끗한 출력 전압을 제공한다. 100% 모드를 유지하기 위해서 스위칭을 하지 않아도 되기 때문이다.
그림 5는 두 디바이스의 라인 레귤레이션을 보여준다. 그림 5a에서는 무부하일 때, TPS54623이 출력 전압이 더 낮다. 부트스트랩 커패시터를 충전을 유지하기 위해서 수시로 스위칭하지 않기 때문이다. 그림 5b에서는 2A 부하일 때 TPS54623이 부트스트랩 커패시터 전하를 유지하기 위해서 수시로 스위칭하고 MOSFET RDS(on)이 더 낮기 때문에 더 높은 출력 전압을 제공한다. 그림 5에서는 TPS563200도 같이 보여주는데, 이 디바이스는 최대 권장 듀티 사이클이 65%이다.
그림 5에서 보듯이, TPS563200은 듀티 사이클 한계 때문에 훨씬 더 높은 입력 전압 지점에서 출력 전압이 감소하기 시작한다. 이러한 디바이스는 듀티 사이클을 100%보다 훨씬 낮은 수준으로 제한함으로써 비용을 낮추고자 하는 애플리케이션에 사용하기에 적합하다. 이러한 시스템에서는 입력 전압이 대개 12V로 고정적이며 그러므로 원하는 낮은 전압을 제공하기 위해서 높은 듀티 사이클을 필요로 하지 않는다. 참고로, TPS62135는 최저 3V 입력 전압으로 동작할 수 있으며, TPS54623과 TPS563200은 4.5V 정격인 점은 백업 전원 애플리케이션에서 중요하다. 이러한 애플리케이션에서는 컨버터가 수퍼커패시터로부터 시스템으로 전력을 제공한다. 수퍼커패시터로부터 전력을 공급하기 시작하면 수퍼커패시터 전압이 감소한다. 더 낮은 입력 전압으로 동작할 수 있으면 더 긴 시간 동안 출력 전압을 제공할 수 있으므로, 수퍼커패시터로부터 더 많은 에너지를 끌어낼 수 있다.

[그림 4] 두 컨버터의 드롭아웃 조건 비교

[그림 5] TPS54623, TPS62135, TPS563200의 라인 레귤레이션 비교
근접 100% 모드 동작
외부적 부트스트랩 커패시터를 사용하는 많은 디바이스는 부트스트랩 커패시터가 충분히 충전되어 있기만 하다면 100% 모드 동작을 지원한다. 이것은 부트스트랩 커패시터 자체의 저전압 록아웃(UVLO) 회로를 사용해서 감지된다. 이 UVLO 회로는 입력 전압 상의 UVLO 회로와는 다른 것으로서, 상측 MOSFET을 적절히 턴온할 수 있게 부트스트랩 커패시터가 충분히 충전되도록 한다. 이 커패시터가 충분히 충전되어 있지 않으면 상측 MOSFET을 턴오프시키고 이 커패시터를 재충전해야 한다. 그러므로 긴 시간 동안 100% 모드를 지원하지 못하고, 그림 4에서 보는 것처럼 근접한 100% 모드로 동작한다. 참고문헌 4에서는 TPS54xxx 디바이스를 사용해서 특정 조건들로 향상된 100% 모드를 달성하기 위한 다양한 기법들을 소개한다.
입력 전압이 출력 전압을 향해서 하강함에 따라서 대부분의 디바이스는 최소 오프 시간으로 동작한다. 이 최소 오프 시간은 다시 말해서 컨버터가 하측 MOSFET으로 발생시킬 수 있는 가장 짧은 온 시간이라고 할 수 있다. 이 오프 시간에 도달하면, 컨버터가 스위칭 주파수를 낮추어서 출력 전압과 최소 오프 시간 둘 다를 유지하도록 한다. 입력 전압이 계속해서 낮아지면, TPS62135가 마침내 오프 시간 0ns로 100% 모드로 전환한다. 최소 오프 시간은 어느 특정 듀티 사이클이나 동작 수준으로 동작하지 못하게 하는 것이 아니고, 단지 스위칭 주파수가 공칭 값으로부터 낮아지기 시작하는 지점을 말한다[5]. 그림 6은 TPS62135의 80ns 최소 오프 시간을 보여준다.
표 1은 다양한 스텝다운 컨버터의 정격 100% 모드 성능을 요약해서 보여준다. (특정 제품에 관한 자세한 정보는 해당 데이터 시트 참조)

[표 1] 다양한 스텝다운 컨버터 제품의 100% 모드 성능

[그림 6] TPS62135의 최소 오프 시간. 스위칭 주파수를 낮추고 100% 모드로 전환한다.
맺음말
대부분의 TPS62xxx 디바이스는 진정한 100% 모드로 동작하므로, 배터리로 작동되면서 배터리 전압이 필요한 출력 전압 바로 위까지 떨어질 수 있는 애플리케이션에 사용하기에 적합하다. 또한 크기가 작고 IQ가 낮다는 점 역시 이러한 애플리케이션에 적합하다. 내부적 부트스트랩 커패시터를 사용하거나, 또는 외부적 부트스트랩 커패시터의 2개 핀을 사용해서 스위칭 동작과 무관하게 부트스트랩 커패시터를 충전할 수 있다. 이와 달리 대부분의 TPS54xxx 디바이스는 단일 핀만을 사용해서 외부 부트스트랩 커패시터로 연결한다.
TPS62xxx 디바이스는 대체로 드롭아웃 성능이 매우 우수하며, 다른 제품들은 최대 듀티 사이클 제한을 적용함으로써 높은 듀티 사이클을 필요로 하는 애플리케이션에 사용하기에 부적합할 수 있다. 그러므로 이러한 애플리케이션의 경우에는 해당 제품의 데이터 시트에서 100% 모드 동작을 잘 이해해야 한다.
참고문헌
1. Chris Glaser, “Iq: What it is, what it isn’t, and how to use it,” Texas Instruments Analog Applications Journal (SLYT412), 2Q 2011.
2. See the Wikipedia entry for MOSFET.
3. See the Wikipedia entry for electron mobility.
4. Jerry Chen, Steve Schnier, Anthony Fagnani and Dave Daniels, “Methods to Improve Low Dropout Operation with the TPS54240 and TPS54260,” Texas Instruments application report (SLVA547A), October 2013.
5. Chris Glaser, “Understanding frequency variation in the DCS-Control™ topology,” Texas Instruments Analog Applications Journal (SLYT646), 4Q 201
기사입력 : 2018-11-01
이더넷이 소프트웨어 정의 차량으로의 전환을 가속화하는 방법
작성자 : Madison Ecklund 외 1인
차세대 AI 컴퓨팅 성장: 고려해야 할 전력 공급 트레이드오프
작성자 : 텍사스 인스트루먼트
TOLL GaN으로 태양광 에너지 시스템의 한계를 확장하다
작성자 : Sai Madhav 외 1인
스마트 전력 분배: 자동차 기술의 미래를 형성하다
작성자 : David Martinez
초음파를 이용한 가스 유량 감지
작성자 : 레오나르도 에스테베즈 외 1인
GaN FET 기반의 10kW 단상 스트링 인버터의 설계 고려 사항
작성자 : Riccardo Ruffo 외 1인
새로운 접지 레벨 트랜스레이터로 오프셋 문제를 해결하는 방법
작성자 : TI 코리아
LiDAR의 도약: 정밀한 장거리 감지 기능으로 더 안전한 차량 개발
작성자 : Anthony Vaughan
작지만 강력한 성능의 MCU를 최적화하는 방법
작성자 : Alex Grudzinski
액티브 클램프 플라이 백 설계를 최적화하는 방법
작성자 : Sarmad Abedin