전원 관리 > LED 드라이버 IC > 스텝-업(부스트) LED 드라이버 > LT3762

LT3762
60VOUT 동기식 부스트 LED 컨트롤러

LT3762제품의 주요 특징
• 3000 : 1 외부 PWM 디밍
• 250 : 1 내부 PWM 디밍
• 넓은 입력 전압 동작 범위 : 2.5V~38.5V
• 동기식 부스트 출력 전압 : 최대 60V
• 낮은 EMI를 위한 확산 스펙트럼 주파수 변조
• PWM 및 출력 차단을 위한 PMOS 스위치 드라이버
• 정전류 (±3.5%) 레귤레이션
• 정전압 (±2%) 레귤레이션
• 레일-투-레일 LED 전류 감지 : 0V~60V
• 프로그래밍 가능한 VIN 저전압 차단
• 두 개의 제어 핀을 통한 아날로그 디밍
• 100kHz~1MHz 동작
• /OPENLED 플래그로 프로그래밍 가능한 개방형 LED 보호
• 단락 보호 및 /SHORTLED 플래그
• 부스트, SEPIC, 벅 모드 또는 벅 부스트 모드 구성의 LED 구동
• 28-핀 TSSOP 및 QFN (4mm × 5mm) 노출형 패드 패키지

제품 설명
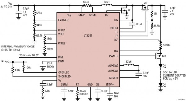
LT3762는 프로그램이 가능한 LED PWM 신호 발생기를 내장하고 있으며, EMI 노이즈를 줄이기 위해 대역확산 주파수 변조 기법을 지원하는 점이 특징이다. LT3762는 레일투레일 전류 감지 증폭기를 포함하고 있어, 하이 사이드 또는 로우 사이드 전류 감지를 통해 동기식 부스트는 물론 동기식 벅 및 벅-부스트 모드 토폴로지, 그리고 비동기식 SEPIC 설계까지 용이하게 해준다.

LT3762는 2.5V~38.5V의 입력 전압 범위와 동기식 동작 모드를 지원하므로 자동차 전원 시스템, 휴대형 장비, 산업용 애플리케이션, 의료 기기, 건축용 조명 등에 이상적이다. 보조적인 온칩 벅-부스트 컨버터는 저전압 시스템들이 요구하는 게이트 드라이브 전압을 제공하며, 최대 500µA로 낮은 대기전류 및 1µA의 셧다운 전류(TA = 25°C) 특성을 통해 넓은 입력 전압과 출력 전류 범위에 걸쳐 고효율을 제공한다.

EMI가 관건인 시스템에서는 LT3762의 옵션 기능인 대역확산 주파수 변조 기법을 활성화하여 유효 스위칭 주파수 노이즈를 줄일 수 있다. 온칩 PWM 신호 발생기를 내부 오실레이터에 동기화 하면 노이즈 특성을 최소화할 수 있다. 내부 PWM 발생기는 250:1의 디밍을 제공하며, 외부 3000:1 디밍 또는 아날로그 디밍 역시 적용이 가능하다.

이밖에도 정전류 및 정전압 LT3762는 주기별로 전류 제한이 있는 전류 모드 동작, 100kHz~1MHz 범위에서 조절이 가능한 스위칭 주파수, 프로그래머블 저전압 록아웃(UVLO), 오류 상태 표시기를 이용하는 오픈 LED 및 단락회로 보호, LED 과전류 보호 및 열적 셧다운 등의 다양한 기능들을 제공한다.

LT3762는 열 성능이 강화된 28핀 TSSOP 및 4mm x 5mm QFN 패키지로 제공된다. 동작 온도 범위에 따라 3개 등급의 제품으로 공급되는데, 확장 및 산업용 등급은 –40°C~125°C, 고온 등급은 –40°C~150°C의 동작 온도 범위를 지원한다.

일반적인 설계 예

LT3762-1.jpg

LT3762-2.jpg

애플리케이션
• 산업 및 자동차 조명
• 정확한 전류 제한 전압 레귤레이터

PRODUCTS



LTC3246
전원 관리 > 인덕터리스 (차지 펌프) DC/DC 컨버터 > 규정된 벅-부스트 차지 펌프 > LTC3246 보드 공간과 EMI를 줄이는 2.7~38V/500mA 저잡음 벅-부스트 차지펌프
LTM4620A
전원 관리 > 스위칭 레귤레이터 > 스텝다운(벅) 레귤레이터 > 다중 출력 벅 > LTM4620A 듀얼 13A 또는 단일 26A DC/DC µModule (파워 모듈) 레귤레이터
LTC7851
전원 관리 > 스위칭 레귤레이터 > 스텝-다운(벅) 레귤레이터 > 외부 파워 스위치 벅 컨트롤러 > LTC7851 쿼드 출력 다중위상 스텝다운 DC/DC 컨트롤러 최고 260A 제공하는 DrMOS 또는 파워 블록과 함께 동작
LTC3777
전원 관리 > 스위칭 레귤레이터 > 벅-부스트 레귤레이터 > 외부 파워 스위치 벅-부스트 > LTC3777 150VIN 및 VOUT 동기식 4-스위치 벅-부스트 컨트롤러 스위칭 바이어스 서플라이 통합
LT8620
전원 관리 > 스위칭 레귤레이터 > 스텝-다운(벅) 레귤레이터 > 높은 입력 전압 벅 > LT8620 65V, 2.2MHz 동기식 스텝다운 스위치 2A 제공 & 대기 전류 2.5µA에 불과
1 2 3 4 5 6 7 8 9 10

© 2018 Analog Devices | SITE MAP | RSS YouTube Twitter facebook Google Plus LinkedIn Managed by SemiNet

본 사이트 내의 콘텐츠를 무단 복제 사용시 관계 법령에 의거 처벌을 받을 수 있습니다.