스위치 모드 전원장치의 전류 감지 - 제1-2부: 기본 사항
글/Henry Zhang, Mike Shriver, Kevin B. Scott, Analog Devices, Inc.
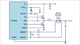
전류 모드 제어는 높은 신뢰성, 단순한 루프 보상 설계, 그리고 간단하고 신뢰할 수 있는 부하 공유 기능으로 스위칭 모드 전원장치에 널리 사용된다. 전류 감지 신호는 출력을 레귤레이트하고 과전류 보호를 제공하는 데 사용되므로 전류 모드 스위치 모드 전원장치 설계에 매우 중요한 부분이다. 그림 1은 LTC3855 동기식 스위칭 모드 스텝다운 전원장치를 위한 전류 감지 회로를 보여준다. LTC3855는 주기 별 전류 제한 기능을 갖는 전류 모드 제어 디바이스이다. 감지 저항 RS이 전류를 모니터링한다.

[그림 1] 스위치 모드 전원장치의 전류 감지 저항 (RS)
그림 2는 두 가지 경우에 대한 인덕터 전류의 스코프 이미지를 보여준다. 하나는 인덕터 전류가 구동 가능한 부하를 갖는 경우(적색 선)이고, 다른 하나는 출력 단락 회로가 발생한 경우(보라색 선)이다.

[그림 2] 그림에서 보듯 1.5V/15A 레일에서 폴드백을 통한 LTC3855 전류 제한
초기에 피크 인덕터 전류는 선택된 인덕터 값, 전원 스위치 온(ON) 타임, 회로의 입력 및 출력 전압, 부하 전류(그래프의 “1”)에 의해 설정된다. 단락 회로가 적용되면 인덕터 전류가 RS × IINDUCTOR (IL)가 최대 전류 감지 전압과 같아지는 지점의 전류 제한에 닿을 때까지 빠르게 상승함으로써 디바이스와 다운스트림 회로를 모두 보호한다(그래프의 “2”). 이후 내장된 전류 폴드백 제한(그래프의 “3”)이 인덕터 전류를 추가로 감소시켜 열 스트레스를 최소화한다.
전류 감지는 다른 목적에도 이용된다. 전류 감지는 다 위상 전원 설계에서 정확한 전류 공유를 가능하게 한다. 경부하 전원 설계의 경우 전류 감지는 역 전류 흐름을 방지하여(역 전류는 인덕터를 통해 반대 방향으로, 즉 출력에서 입력으로 흐르는 전류로 바람직하지 않을 뿐 아니라 일부 애플리케이션에서는 손상을 줄 수 있다) 효율을 높이는 데 사용할 수 있다. 또한 다 위상 애플리케이션이 부하가 낮을 경우 전류 감지를 사용하면, 필요한 위상의 수를 감소시켜 회로 효율을 높일 수 있다. 전류 소스를 필요로 하는 부하에서 전류 감지는 LED 구동, 배터리 충전, 레이저 구동과 같은 애플리케이션을 위한 정전류 소스로 전원을 전환할 수 있다.
이 시리즈의 제2부 “전류 감지 저항의 배치”에서는 전류 감지 저항을 회로에 배치하는 위치와 이러한 배치가 동작에 미치는 영향을 알아보기로 한다.
소프트웨어
LTspice
LTspice® 소프트웨어는 강력하고 빠른 무료 시뮬레이션 툴이며 회로도 캡처, 파형 뷰어를 포함하고 있다. 스위칭 레귤레이터의 시뮬레이션을 향상시키는 강화된 기능과 모델을 제공한다.
LTpowerCAD
LTpowerCAD™ 설계 툴은 전원 설계 작업을 매우 쉽게 만들어주는 완벽한 전원 설계 툴 프로그램이다. 이 툴은 사용자를 솔루션으로 안내하고, 전력 단 구성요소를 선택하고, 상세한 전원 효율과 신속한 루프 보드 선도 안정성 및 부하 과도현상 분석을 보여주며, 최종 설계를 LTspice에 보내 시뮬레이션 할 수도 있다.
스위치 모드 전원장치의 전류 감지 - 제2부:감지 저항의 배치
전류 감지 저항의 배치는 스위칭 레귤레이터 아키텍처와 함께 감지되는 전류를 결정한다. 감지되는 전류에는 피크 인덕터 전류, 밸리 인덕터 전류(연속 전도 모드에서 인덕터 전류의 최소 값), 평균 출력 전류가 포함된다. 감지 저항의 위치는 전력 손실, 잡음 계산 및 감지 저항 모니터링 회로에서 나타나는 공통 모드 전압에 영향을 미친다.
벅 레귤레이터 하이사이드 배치
스텝다운(벅) 레귤레이터의 경우 전류 감지 저항은 여러 위치에 놓을 수 있다. 상단 MOSFET의 하이사이드에 배치할 경우(그림 1), 전류 감지 저항은 상단 MOSFET이 켜져 있을 때 피크 인덕터 전류를 검출하므로 피크 전류 모드 제어 전원에 사용할 수 있다. 그러나 상단 MOSFET이 꺼져 있고 하단 MOSFET이 켜져 있을 때 감지 저항은 인덕터 전류를 측정하지 않는다.

[그림 1] 하이사이드 RSENSE 배치 벅 컨버터
이 구성에서는 상단 MOSFET의 턴온 에지가 강한 스위칭 전압 링잉을 갖기 때문에 전류 감지에 잡음이 존재할 수 있다. 이러한 영향을 최소화하려면 긴 전류 비교기 블랭킹 시간(비교기가 입력을 무시하는 시간)이 필요하다. 그러나 이는 최소 스위치 온(ON) 타임을 제한하고, 최소 듀티 사이클(듀티 사이클 = VOUT/VIN) 및 최대 컨버터 스텝다운 비를 제한할 수 있다. 또한 하이사이드 구성에서는 매우 큰 공통 모드 전압(VIN) 상단에 전류 신호가 흐를 수 있다는 점을 염두에 두어야 한다.
벅 레귤레이터 로우사이드 배치
그림 2에서 감지 저항은 하단 MOSFET 아래 배치되었다. 이 구성에서 감지 저항은 밸리 모드 전류를 검출한다. 전력 손실을 더욱 낮추고 부품 비용을 절감하려면 외부 전류 감지 저항 RSENSE 없이 하단 FET RDS(ON)을 사용하여 전류를 감지할 수 있다.

[그림 2] 로우사이드 RSENSE 배치 벅 컨버터
이 구성은 주로 밸리 모드 제어 전원에 사용된다. 이 구성은 잡음에 민감할 수 있는데, 이 경우 듀티 사이클이 크면 민감하다. 밸리 모드 제어 벅 컨버터는 높은 스텝다운 비를 허용한다. 그러나 고정 및 제어되는 스위치 온 타임으로 인해 최대 듀티 사이클은 제한된다.
인덕터와 직렬로 벅 레귤레이터 배치
그림 3에서 전류 감지 저항 RSENSE은 연속적인 인덕터 전류를 검출할 수 있도록 인덕터와 직렬로 배치되며, 평균 전류 모니터링과 피크 또는 밸리 전류 모니터링에 사용할 수 있다. 따라서 이 구성은 피크, 밸리 또는 평균 전류 모드 제어가 가능하다.

[그림 3] 인덕터와 직렬로 배치된 RSENSE
이 감지 방법은 가장 우수한 신호 대 잡음비 성능을 제공한다. 외부 RSENSE은 언제나 정확한 전류 제한과 공유를 위해 매우 정확한 전류 감지 신호를 제공할 수 있다. 그러나 RSENSE은 동시에 추가적인 전력 손실과 부품 비용을 발생시킨다. 전력 손실과 비용을 낮추기 위해 외부 RSENSE 없이 인덕터 권선 dc 저항(DCR)을 사용하여 전류를 감지할 수 있다.
부스트 및 인버팅 레귤레이터의 하이사이드 배치
스텝업(부스트) 레귤레이터의 경우 감지 저항을 인덕터와 직렬로 배치해 하이사이드 감지를 제공할 수 있다(그림 4).

[그림 4] 하이사이드 RSENSE 배치 부스트 컨버터
부스트는 연속 입력 전류를 가지므로 삼각파가 발생하고 전류가 연속적으로 모니터링된다.
부스트 및 인버팅 레귤레이터의 로우사이드 배치
또한 그림 5에서 보듯이 감지 저항을 하단 MOSFET의 로우사이드에 배치할 수 있다. 여기에서는 피크 스위치 전류(피크 인덕터 전류이기도 함)가 모니터링되므로 사이클의 절반마다 전류 파형이 발생한다. MOSFET 스위칭으로 인해 전류 신호는 강한 스위칭 잡음을 갖는다.

[그림 5] 로우사이드 RSENSE 배치 부스트 컨버터
벅-부스트 로우사이드 감지 저항 배치 또는 인덕터와 직렬 배치
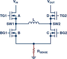
아래의 그림 6에 보이는 4스위치 벅-부스트 컨버터는 감지 저항을 로우사이드에 배치한 것이다. 컨버터는 입력 전압이 출력 전압보다 훨씬 높으면 벅 모드로 동작하고, 입력 전압이 출력 전압보다 훨씬 낮으면 부스트 모드로 동작한다. 이 회로에서 감지 저항은 4스위치 H-브리지 구성의 아래쪽에 배치되었다. 디바이스의 모드(벅 모드 또는 부스트 모드)는 모니터링되는 전류를 결정한다.

[그림 6] RSENSE 를 로우사이드에 배치한 벅-부스트
벅 모드(스위치 D가 항상 켜지고 스위치 C가 항상 꺼지는)에서 감지 저항은 하단 스위치 B 전류를 모니터링하고, 전원은 밸리 전류 모드 벅 컨버터로 동작한다.
부스트 모드(스위치 A가 항상 켜지고 스위치 B가 항상 꺼지는)에서 감지 저항은 하단 MOSFET(C)과 직렬로 연결되며, 인덕터 전류가 상승하면 피크 전류를 측정한다. 이 모드에서는 밸리 인덕터 전류가 모니터링되지 않기 때문에 전원이 경부하 조건에 있을 때 네거티브 인덕터 전류를 검출하기 어렵다. 네거티브 인덕터 전류는 단순히 에너지가 출력에서 역으로 입력으로 흐르는 것을 의미하지만, 이러한 전달과 관련된 손실로 인해 효율이 나빠진다. 경부하 효율이 중요한 배터리 구동 시스템과 같은 애플리케이션에서는 이 전류 감지 방법은 바람직하지 않다.
그림 7의 회로는 감지 저항을 인덕터와 직렬로 배치하여 인덕터 전류 신호를 벅 모드와 부스트 모드에서 모두 연속적으로 측정할 수 있어 이러한 문제를 해결한다. 이 경우 전류 감지 RSENSE이 높은 스위칭 잡음을 갖는 SW1 노드에 연결되므로 내부 전류 비교기에 충분한 블랭킹 시간을 주도록 컨트롤러 IC를 신중하게 설계해야 한다.

[그림 7] RSENSE을 인덕터와 직렬로 연결한 LT8390 벅-부스트
추가적인 감지 저항을 입력 전류 제한을 위해 입력에 추가하거나 배터리 충전 또는 LED 구동과 같은 고정 출력 전류 애플리케이션을 위해 출력에(아래 그림) 추가할 수 있다. 이 경우 평균 입력 또는 출력 전류 신호가 필요하므로 강한 RC 필터를 전류 감지 경로에 추가하여 전류 감지 잡음을 감소시킬 수 있다.
위의 예에서 대부분 전류 감지 요소는 감지 저항으로 간주된다. 그러나 꼭 그럴 필요는 없으며, 그렇지 않은 경우도 자주 볼 수 있다. 다른 감지 기법으로는 MOSFET에서의 전압 강하 또는 인덕터의 dc 저항(DCR)을 사용하는 방법이 포함된다. 이러한 전류 감지 기법에 대해서는 제3부 “전류 감지 방법”에서 설명하기로 한다.
소프트웨어
LTspice
LTspice® 소프트웨어는 강력하고 빠른 무료 시뮬레이션 툴이며 회로도 캡처, 파형 뷰어를 포함하고 있다. 스위칭 레귤레이터의 시뮬레이션을 향상시키는 강화된 기능과 모델을 제공한다.
LTpowerCAD
LTpowerCAD 설계 툴은 전원 설계 작업을 매우 쉽게 만들어주는 완벽한 전원 설계 툴 프로그램이다. 이 툴은 사용자를 솔루션으로 안내하고, 전력 단 구성요소를 선택하고, 상세한 전원 효율과 신속한 루프 보드 선도 안정성 및 부하 과도현상 분석을 보여주며, 최종 설계를 LTspice에 보내 시뮬레이션 할 수도 있다.
기사입력 : 2018-07-02
스위치 모드 전원장치의 전류 감지 - 제3부: 전류 감지 방법
작성자 : Henry Zhang 외 1인
스위치 모드 전원장치의 전류 감지 - 제1-2부: 기본 사항
작성자 : Henry Zhang 외 2인
스타트/스톱 기능을 사용하는 자동차에서 인포테인먼트 시스템 구동 문제
작성자 : Bruce Haug
MOSFET 게이트 앞에 100Ω 저항을 사용하는 것이 꼭 필요할까?
작성자 : Aaron Schultz
항공우주 및 방위 산업의 과제와 해결책
작성자 : Steve Munns
무선 센서 노드를 배터리 없이 온도 차이를 이용해서 구동 ②
작성자 : Bruce Haug
Refulator™: 정밀 전압 레퍼런스이면서 200mA가 가능한 정확도 뛰어난 ...
작성자 : Michael B. Anderson
무선 센서 노드를 배터리 없이 온도 차이를 이용해서 구동 ①
작성자 : Bruce Haug
고신뢰성 전원 시스템 용으로 향상된 보호와 안전성 기능을 제공하는 IC...
작성자 : Steve Munns
무선 의료용 계측기에 이상적인 새로운 전력 IC
작성자 : Tony Armstrong
Refulator™ - 정밀도와 전력에 대한 요구를 한 번에 해결
작성자 : Michael B. Anderson
전압 레일에 관한 사각지대를 없애다
작성자 : Bruce Haug
|