전원 관리 > 수퍼 커패시터 차저 > LTC3110

LTC3110
2A 벅부스트 수퍼커패시터 차저
고속 충전 및 시스템백업 위한 양방향 동작 제공

제품특징: LTC3110
• VCAP 동작 범위: 0.1V ~ 5.5V
• VSYS 동작 범위: 1.71V ~ 5.25V
• 충전에서 백업모드에서 자동 변환
• 125mA ~ 2A 까지 프로그램 가능한 ±2% 정밀 충전 입력 전류 제한
• ±1% 백업 전압 정밀도
• 자동 백업 커패시터 밸런싱
• 1.2MHz 고정 주파수 스위칭
• Burst Mode® 동작: 40µA IQ
• 오픈 콜렉터 출력을 갖춘 추가적인 프로그램 가능한 다목적 비교기
• 동작 & 충전 종료에 대한 명령을 나타내는 오픈 콜렉터 출력
• 로우 프로파일 TSSOP-24 & 4mm × 4mm QFN-24 패키지

제품 설명
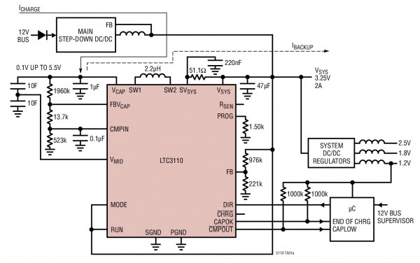
리니어 테크놀로지 코리아는 1개 또는 2개의 직렬 수퍼커패시터에 적합한 액티브 충전 밸런싱 기능을 제공하는 양방향 프로그램의 입력 전류 벅 부스트 수퍼커패시터 차저(제품명: LTC3110)를 출시한다고 밝혔다. 독자적인 저잡음 벅부스트 토폴로지는 2개의 개별적인 스위칭 레귤레이터의 동작을 수행하고, 크기, 비용, 복잡도를 낮춰준다. LTC3110은 2개 모드, 백업 및 충전 모드에서 동작한다.

백업 모드에서 디바이스는 1.71V ~ 5.25V의 시스템 전압 VSYS 를 유지하고 에너지가 저장된 수퍼커패시터로부터 전력을 공급받는다. 또한, 수퍼커패시터 저장 입력 VCAP은 5.5V 에서 0.1V로 낮아져 폭넓은 실제 동작 범위를 갖는다. 이것은 실제 저장된 수퍼커패시터의 모든 에너지를 활용할 수 있다는 것을 보장하며, 따라서 백업 시간을 확장하거나 스토리지 커패시터를 감소시킨다. 대안적인 방법으로, 메인 전력 시스템이 활성화되는 충전 모드에서, LTC3110은 수퍼커패시터를 충전하고 밸런스 하기 위해 조절된 시스템 전압을 사용해 전력 흐름의 방향을 자동으로 또는 사용자 명령을 통해 흐름을 바꿀 수 있다. VCAP는 벅부스트 PWM(pulse width modulator)으로 VSYS 이상 또는 이하로 효율적인 충전기능을 제공한다. 이 디바이스는 +/-2% 정밀도로 최고 2A까지 프로그램 될 수 있는 충전 모드 평균 입력 전류 제한 기능도 제공하며, 시스템 전원 과부하를 방지하면서 커패시터 재충전 시간을 최소화한다.

LTC3110의 액티브 충전 밸런싱은 소멸되는 외부 밸러스트 저항의 일정한 드레인을 제거하며, 불일치 커패시터로도 충전을 보장하며 재충전 주기가 빈번하지 않다. 프로그램이 가능한 최대 커패시터 전압 레귤레이션은 프로그램 된 값의 1/2까지 직렬 스택으로 각 커패시터에 대해 적극 밸런스하고 제한한다. 낮은 RDS(ON), 낮은 게이트 충전 동기식 스위치는 스토리지 요소의 충전 시간을 최소화할 수 있도록 고효율 변환을 제공한다. LTC3110 은 서버 및 RAID 시스템을 비롯해 배터리/커패시터 백업을 이용한 RF 시스템과 같은 백업 전력 애플리케이션에서 대용량 커패시터를 안전하게 충전하고 보호하는 데 이상적이다.

LTC3110의 입력 전류 제한 및 최대 커패시터 전압은 저항 프로그램이 가능하다. 평균 입력 전류는 0.125A ~ 2A 프로그래밍 범위에서 실제로 제어된다. 핀 선택이 가능한 Burst Mode® 동작은 경부하 효율성을 향상시키고 대기 전류를 40µA로 감소시키고 셧다운 전류를 1µA 미만으로 감소시킨다. LTC3110의 다른 기능에는 외장 부품 크기를 최소화할 수 있는 1.2MHz 스위칭 고주파수, 열 과부하 보호 기능, 방향 관리 및 충전 완료를 위한 전압 수퍼바이저 2개를 비롯해 마이크로컨트롤러 또는 마이크로프로세서와 인터페이스하는 오픈 콜렉터 출력을 갖춘 범용 비교기 1개가 포함되어 있다.

LTC3110은 소형이면서, 열 성능이 강화된 24핀 및 TSSOP 4mm x 4mm QFN 패키지로 제공되며,-40?C ~ 125?C의 E및 I 등급의 온도 범위를 제공하며 고신뢰성 H등급을 위해 최고 150°C의 특징이 있다. E등급 디바이스의 가격은 1,000개 수량 기준으로 개당 4.45달러이다.

일반적인 설계 예

LTC3110-1.jpg

LTC3110-2.jpg


애플리케이션
• 수퍼 커패시터 백업 컨버터 및 충전기
• 배터리 백업 컨버터 및 충전기
• 서버, RAID 시스템
• 배터리/커패시터 백업 기능이 있는 RF 시스템



PRODUCTS



LTM4624
전원 관리 > 스위칭 레귤레이터 > 스텝-다운(벅) 레귤레이터 > μModule 벅 레귤레이터 > LTM4624 소형 4A 스텝다운 µModule 레귤레이터 전체 솔루션 크기가 1cm2 미만
LTC3769
전원 관리 > 스위칭 레귤레이터 > 스텝-업(부스트) 레귤레이터 > 외부 파워 스위치 부스트 > LTC3769 60V 동기식 부스트 컨트롤러 최고 98% 효율로 열응력 감소
LT3065
전원 관리 > LDO 리니어 레귤레이터 > 포지티브 리니어 레귤레이터(LDO) > LT3065 45V, 500mA LDO 25µVRMS 잡음, 프로그램 가능한 전류 제한 & 파워 굿 기능 제공
LTC3638
전원 관리 > 스위칭 레귤레이터 > 스텝-다운(벅) 레귤레이터 > 높은 입력 전압 벅 > LTC3638 140V, 250mA 고효율 벅 컨버터 12µA 에 불과한 대기 전류 제공
LTC3126
전원 관리 > 스위칭 레귤레이터 > 스텝-다운(벅) 레귤레이터 > 높은 입력 전압 벅 > LTC3126 듀얼 입력 2.5A 동기식 스텝다운 DC/DC 컨버터 무손실 PowerPath 제어로 2.4V ~ 42V 입력에서 95% 효율 제공
1 2 3 4 5 6 7 8 9 10

© 2018 Analog Devices | SITE MAP | RSS YouTube Twitter facebook Google Plus LinkedIn Managed by SemiNet

본 사이트 내의 콘텐츠를 무단 복제 사용시 관계 법령에 의거 처벌을 받을 수 있습니다.