인터페이스 & 절연 > IO-링크 > LT3669
제품특징: LT3669/-2
• IO링크 PHY 호환 가능(COM1/COM2/COM3)
• ±60V까지 보호되는 케이블 인터페이스
• 7.5V~40V에서 동작
• 고집적 스텝다운 스위칭 레귤레이터
• 최대 부하 전류: 100mA (LT3669)/ 300mA (LT3669-2)
• 동기화 가능 & 조절 가능한 스위칭 주파수: 250kHz~2.2MHz
• 출력 전압: 0.8V~16V
• 고집적150mA LDO 리니어 레귤레이터
• 조절가능한 슬루 레이트 & 전류 제한 기능의 견고한 라인 드라이버
• 과부하를 안전하게 변경할 수 있는 어댑티브 라인 드라이버 펄싱 회로
• 푸쉬-풀, 풀-업 또는 풀-다운으로 구성할 수 있는 드라이버
• 조절 가능한 파워 온 리셋 타이머
• 소형 28핀 열 성능이 강화된 4mm × 5mm QFN 패키지
제품 설명
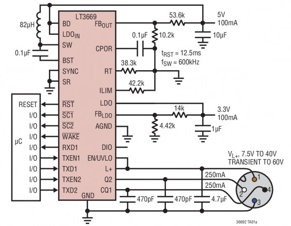
LTC는 고효율 스텝다운 레귤레이터 및 낮은 드롭아웃 리니어 레귤레이터를 내장한 IO링크 PHY 호환형(COM1/COM2/COM3) 산업 트랜시버(제품명: LT3669)를 출시했다고 밝혔다. 이 디바이스는 ±60V까지 케이블 인터페이스를 보호한다. 시스템 신뢰성을 위해 웨이크업 검출 기능뿐 만 아니라 프로그램할 수 있는 파워온 리셋 타이머가 포함되어 있다. LT3669/-2는 7.5V~40V 입력 전압 범위에서 동작하며 산업용 센서 애플리케이션에 이상적이다. LT3669의 고집적 스위칭 레귤레이터는 최대 부하 전류 100mA를 제공하는 반면, LT3669-2는 최고 300mA를 제공한다. 두 제품 모두는 0.8V~16V범위의 출력 전압일 때 고효율을 제공할 수 있다. 통합형 LDO는 스위치 출력에서 전력을 공급받으며 추가적인 설계 유연성을 제공할 수 있도록 부가적인 출력을 제공하면서, 고효율을 유지한다. 두 가지 버전 모두는 250kHz 와 2.2MHz 범위 사이에서 프로그램할 수 있는 스위칭 주파수로 주파수/동기화가 가능한 동작 특징을 제공한다. 이 같은 특징은 소형 외부 부품을 사용할 수 있으며, 4mm x 5mm QFN-28로 결합된 소형 외부 부품은 산업용 IO링크 센서 애플리케이션에 적합한 매우 콤팩트한 솔루션 풋프린트를 제공한다.
LT3669/-2는 조절 가능한 슬루 레이트 및 전류 제한 기능으로 견고한 라인 드라이버의 특징을 제공한다. 특히 EMC 성능을 최적화하기 위해 외부에서 조절할 수 있다. 라인 드라이버는 2.1V 미만의 최소 잔여 전압을 이용할 경우, 함께 연결될 때 각각 전류를 250mA으로 소스/싱크하거나 500mA로 소스/싱크할 수 있다. 어댑티브 라인 드라이버 펄싱 회로는 과부하를 안전하게 변경한다. 이 드라이버는 시스템 유연성을 최대화하기 위해 푸쉬-풀, 풀-업 또는 풀-다운으로 쉽게 구성할 수 있다. 다른 기능은 전류 제한 검출 및 열 셧다운 기능을 포함한다. LT3669EUFD 및 LT3669EUFD-2는 28핀 열 성능이 강화된 4mm x 5mm QFN 패키지에서 즉시 이용할 수 있다. 1,000개 수량 기준으로 개당 3.55달러이다. 산업용 등급 버전인 LT3669IUFD 및 LT3669IUFD-2는 -40°C~+125°C의 동작 접합 온도 범위에서 동작을 보장한다. 고온 등급 버전인 LT3669HUFD 및 LT3669HUFD-2는 -40°C~+150°C 범위에서 동작을 보장한다. 모든 제품 버전은 지금 즉시 이용할 수 있다.
일반적인 설계 예


애플리케이션
• 산업용 센서 및 액츄에이터
|