전원 관리 > LDO 리니어 레귤레이터 > 네가티브 리니어 레귤레이터 (LDO) > LT3094

LT3094
−20V, 500mA, 초저잡음, 초고 PSRR 네거티브 선형 레귤레이터

LT3094의 주요 특징 
• 초저 RMS 잡음: 0.8μVRMS (10Hz~100kHz)
• 초저 스팟 잡음: 10kHz에서 2.2nV/√Hz
• 초고 PSRR: 1MHz에서 74dB
• 출력 전류: 500mA
• 넓은 입력 전압 범위: −1.8V~−20V
• 단일 커패시터로 잡음 및 PSRR 향상
• 100μA SET 핀 전류: ±1% 초기 정확도
• 단일 저항으로 출력 전압 프로그래밍
• 프로그래밍 가능한 전류 제한
• 낮은 드롭아웃 전압: 235mV
• 출력 전압 범위: 0V~−19.5V
• 프로그래밍 가능한 PG(Power Good) 및 빠른 스타트업
• 바이폴라 정밀 인에이블/UVLO 핀
• VIOC 핀으로 업스트림 레귤레이터를 제어해 전력 소모 최소화 및 PSRR 최적화
• 최소 출력 커패시터: 10μF 세라믹
• 12핀 MSOP 및 3mm × 3mm DFN 패키지

제품 설명
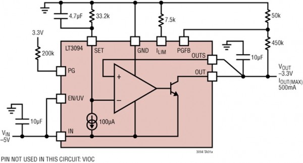
LT3094는 고성능 낮은 드롭아웃 네거티브 선형 레귤레이터로 ADI의 매우 낮은 잡음과 매우 높은 PSRR 아키텍처를 탑재해 잡음에 민감한 애플리케이션에 전력을 공급하는 데 이상적이다. 디바이스는 쉽게 병렬로 연결해 추가로 잡음을 감소시키고 출력 전류를 증가시키며 PCB에서 발열을 확산시킬 수 있다.

LT3094는 정격 235mV 드롭아웃 전압으로 500mA를 공급한다. 동작 무부하 전류는 공칭 2.35mA이며, 셧다운 시 3μA로 감소된다. 디바이스의 넓은 출력 전압 범위(0V~−19.5V) 오차 증폭기는 단위 이득으로 동작하며, 프로그래밍된 출력 전압과 관계없이 거의 일정한 출력 잡음, PSRR, 대역폭 및 부하 레귤레이션을 제공한다. 그 밖의 기능으로는 바이폴라 인에이블 핀, 프로그래밍 가능한 전류 제한, 빠른 스타트업 기능 및 출력 전압 레귤레이션을 표시하는 프로그래밍 가능한 PG(power good) 등이 있다. 레귤레이터는 업스트림 전원을 제어하는 트랙킹 기능을 내장해 LT3094 전체에 걸쳐 정전압을 유지하므로 전력 소모를 최소화하고 PSRR를 최적화한다.

LT3094는 최소 10μF 세라믹 출력 커패시터로 안정적으로 동작한다. 내장된 보호 기능으로는 폴드백의 내부 전류 제한 및 히스테리시스를 통한 열 제한 기능이 있다. LT3094는 열 성능 강화된 12핀 MSOP 및 3mm × 3mm DFN 패키지로 제공된다.

일반적인 설계 예


LT3094-1.jpg

LT3094-2.jpg

애플리케이션
• RF 및 정밀 전원
• 초저잡음 계측기
• 고속/고정밀 데이터 컨버터
• 의료용 애플리케이션: 진단 및 이미징
• 전원 스위칭을 위한 포스트 레귤레이터



PRODUCTS



LTM4623
전원 관리 > 스위칭 레귤레이터 > 스텝-다운(벅) 레귤레이터 > μModule 벅 레귤레이터 > LTM4623 6.25mm x 6.25mm LGA 패키지의 초박막 1.8mm, 3A µModule 레귤레이터 PCIe, ATCA, microTCA카드 & 백사이드 PCB에 적합
LTM4650-1
전원 관리 > 스위칭 레귤레이터 > 스텝-다운(벅) 레귤레이터 > 다중 출력 벅 > LTM4650-1 50A~300A까지 확장가능한 µModule 레귤레이터 28nm 이하 GPU, FPGA, ASIC 및 프로세서의 전원공급에 커패시턴스 60% 절감
LTC3129
전원 관리 > 에너지 하베스팅 > LTC3129 15V, 200mA 동기식 벅부스트 DC/DC 컨버터 1.3µA에 불과한 대기전류
LTM4650
전원 관리 > 스위칭 레귤레이터 > 스텝-다운(벅) 레귤레이터 > 다중 출력 벅 > LTM4650 50A 또는 듀얼 25A µModule 레귤레이터
LTM8003
전원 관리 > 스위칭 레귤레이터 > 스텝-다운(벅) 레귤레이터 > 높은 입력 전압 벅 > LTM8003 FMEA 준수하는 40V, 3.5A µModule 레귤레이터 최대 150°C 접합온도까지 동작
1 2 3 4 5 6 7 8 9 10

© 2018 Analog Devices | SITE MAP | RSS YouTube Twitter facebook Google Plus LinkedIn Managed by SemiNet

본 사이트 내의 콘텐츠를 무단 복제 사용시 관계 법령에 의거 처벌을 받을 수 있습니다.