전원 관리 > 인덕터리스 (차지 펌프) DC/DC 컨버터 > 조정된 스텝 다운 차지 펌프 > LTC7821

LTC7821
하이브리드 스텝다운 동기식 컨트롤러
기존 DC/DC 컨트롤러 솔루션 대비 50%의 면적 감소

LTC7821 제품 특징
• 넓은 VIN 범위: 10V~72V, (최대 80V)
• VOUT 범위: 0.9V~33.5V
• 솔루션 크기 최대50% 축소
• 낮은 EMI와 MOSFET 스트레스 감소를 위한 소프트 스위칭
• 500kHz에서 최대 97%의 효율
• 200kHz~1.5MHz의 PLL 고정 주파수
• 다중 위상 작동을 위한 클록 출력
• 강력한 4개의N 채널 MOSFET 게이트 드라이버
• 입력 전류 감지 및 과전류 보호
• 프로그램 가능한 타이머 및 재시도로 단락 보호

제품 설명
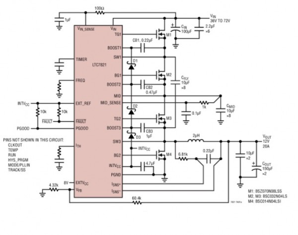
신호 처리 애플리케이션용 고성능 반도체 분야 글로벌 선도 기업인 아나로그디바이스가 업계 최초의 하이브리드 스텝다운 동기식 컨트롤러인 파워 바이 리니어(Power by Linear)™ LTC7821를 공개했다. 이 제품은 스위치드 커패시터(switched capacitor) 회로와 동기식 스텝다운 컨트롤러를 결합한 것으로 기존 DC/DC 컨트롤러 솔루션 대비 솔루션 면적이 50% 줄어든 것이 특징이다. 이를 위해 ADI는 효율을 유지하는 동시에 스위칭 주파수는 3배 증가시켰다. 또한 동일 주파수에서 작동하는 경우 LTC7821 기반의 솔루션은 최대 3%까지 더 높은 효율을 제공할 수 있다. 이 외에도 낮은 EMI, 소프트 스위치드 프론트 엔드로 인한 MOSFET 스트레스 감소 등도 장점이다. 특히 배전, 데이터콤, 텔레콤의 차세대 비절연 중간 버스 어플리케이션과 많은 관심을 모으고 있는 48V 자동차 시스템에 적합하다.

LTC7821은 10V~72V(최대 80V)의 입력 전압 범위에서 작동하며, 외부 부품을 어떻게 선택하느냐에 따라 수십 암페어 크기의 전류에서 0.9V~33.5V의 전압을 출력할 수 있다. 또한 48V입력, 12V/20A(typ) 출력 어플리케이션의 경우 500kHz에서 스위칭하는 LTC7821의 효율은 최대 97%까지 높일 수 있다. 참고로 기존의 동기식 스텝다운 컨버터의 경우 동작 주파수의 1/3 수준에서 스위칭 할 때만 이 정도의 효율을 달성할 수 있으며 이 때, 훨씬 더 큰 인덕터와 출력 필터 부품을 필요로 했다. 외부 MOSFET은 200kHz~1.5MHz의 프로그램 할 수 있는 고정 주파수에서 스위칭한다.

LTC7821의 강력한 1Ω N 채널 MOSFET 게이트 드라이버는 효율을 극대화하며, 더 높은 전력을 필요로 하는 어플리케이션에 사용할 수 있도록 여러 개의 MOSFET을 병렬로 구동시킬 수 있다. LTC7821은 전류 모드 제어 아키텍처를 사용하기 때문에, 뛰어난 전류 공유 성능을 바탕으로 LTC7821 여러 개를 병렬로 작동시킬 수 있으며 훨씬 높은 전력을 필요로 하는 어플리케이션에도 사용할 수 있다.

LTC7821은 다양한 용도에서 안정적인 성능을 구현하기 위해 여러 보호 기능도 내장되어 있다. LTC7821 기반의 설계를 사용하면 처음 구동될 때 미리 커패시터의 균형을 잡아서 스위치드 커패시터 회로에서 흔히 발생하는 돌입 전류(inrush current)를 제거할 수 있다. 또한 LTC7821은 고장을 대비해 시스템 전압 및 온도를 모니터링하고 과전류 보호를 위한 감지 저항을 사용한다. LTC7821은 장애 상황이 발생했을 때 스위칭을 중단하고 /FAULT 핀을 LOW로 설정한다. 보드에 내장된 타이머에는 적절한 재시작/재시도 시간도 설정 가능하다. EXTVcc 핀은 LTC7821을 컨버터나 기타 사용 가능한 최대 40V의 낮은 전압 출력으로도 구동되도록 해 주기 때문에 전력 손실을 줄이고 효율은 높일 수 있다.

LTC7821은 5mmx5mm QFN-32 패키지에서 사용 가능하며 확장용(E-grade) 및 산업용(I-grade) 온도 버전은 -40°C 에서 125°C까지 사용 할 수 있다.

일반적인 설계 예

LTC7821.jpg

38426.jpg

애플리케이션
• 중간 버스 컨버터
• 고전류 분산 전원 시스템
• 텔레콤, 데이터콤 및 스토리지 시스템


PRODUCTS



LT3030
전원 관리 > LDO 리니어 레귤레이터 > 포지티브 리니어 레귤레이터(LDO) > LT3030 듀얼 750mA/250mA 리니어 LDO 레귤레이터 독립형 입력으로 초저 잡음 성능 제공
LTC3880
전원 관리 > 스위칭 레귤레이터 > 디지털 프로그래머블 레귤레이터 > LTC3880 디지털 전력 시스템 관리 기능 제공하는 듀얼 출력 PolyPhase 스텝다운 DC/DC 컨트롤러
LTC3355
전원 관리 > 수퍼 커패시터 차저 > LTC3355 통합형 라이드스루 DC/DC IC 메인 입력이나 단일 수퍼커패시터 백업 전원에서 1A의 연속 출력 전류 제공
LTM4630
전원 관리 > 스위칭 레귤레이터 > 스텝-다운(벅) 레귤레이터 > 다중 출력 벅 > LTM4630 단일 36A 또는 듀얼 18A µModule 레귤레이터 최대 부하, 12VIN 에서 1VOUT 일 때 86% 효율 달성
LTC3245
전원 관리 > 인덕터리스 (차지 펌프) DC/DC 컨버터 > 고전압 차지 펌프 > LTC3245 250mA의 폭넓은 VIN 범위의 벅부스트 충전 펌프 낮은 전도 잡음 및 방사 잡음이 특징
11 12 13 14 15 16 17 18 19 20

© 2018 Analog Devices | SITE MAP | RSS YouTube Twitter facebook Google Plus LinkedIn Managed by SemiNet

본 사이트 내의 콘텐츠를 무단 복제 사용시 관계 법령에 의거 처벌을 받을 수 있습니다.