전원 관리 > 스위칭 레귤레이터 > 디지털 프로그래머블 레귤레이터 > LTC3886

LTC3886의 제품 특징
• PMBus/I2C 준수 직렬 인터페이스
∘ 텔레메트리 리드백: VIN, IIN, VOUT, IOUT, 온도 및 오류 포함
∘ 프로그래밍 가능한 전압, 전류 제한, 디지털 소프트 스타트/스톱, 시퀀싱, 마지닝, OV/UV/OC, 주파수,
제어 루프 보상
• 전체 온도에서 ±0.5% 미만 출력 오차
• 16비트 ADC 및 12비트 DAC 통합
• 하이사이드 전류 감지 증폭기 통합
• ECC 지원 내부 EEPROM 및 오류 로깅
• N-채널 MOSFET 게이트 드라이버 통합
전력 변환
• 넓은 VIN 범위: 4.5V~60V
• VOUT0, VOUT1 범위: 0.5V~13.8V
• 아날로그 전류 모드 제어
• 최대 6위상까지 정밀한 PolyPhase® 전류 공유 (100kHz~750kHz)
• 52핀 (7mm × 8mm) QFN 패키지로 제공
* 자동차 및 운송 애플리케이션용으로 설계된 AEC-Q100 데이터는 특정 패키지에 사용 가능합니다.
제품 설명
LTC®3886은 I2C 기반 PMBus 준수 직렬 인터페이스를 탑재한 듀얼 PolyPhase DC/DC 동기식 스텝다운 스위칭 레귤레이터 컨트롤러이다. 이 컨트롤러는 정주파수, 전류 모드 아키텍처를 채택하고 프로그래밍 가능한 루프 보상 기능과 함께 고전압 입/출력 기능을 제공한다. LTC3886은 GUI(graphical user interface)의 LTpowerPlay™ 소프트웨어 개발 툴에 의해 지원된다.
EXTVCC 핀은 최대 14V 전압을 지원하므로 회로 효율과 다이 온도를 최적화하고 컨트롤러 출력에서 칩 전력을 제공할 수 있다. 스위칭 주파수, 출력 전압, 디바이스 주소는 디지털 인터페이스뿐 아니라 외부 구성 저항을 이용해 프로그래밍할 수 있다. 파라미터는 디지털 인터페이스를 통해 설정하거나 EEPROM에 저장할 수 있다. 두 출력은 모두 독립적인 파워 굿 표시장치와 FAULT 기능을 갖는다.
LTC3886은 불연속(펄스 스키핑) 모드 또는 연속 인덕터 전류 모드로 구성할 수 있다.
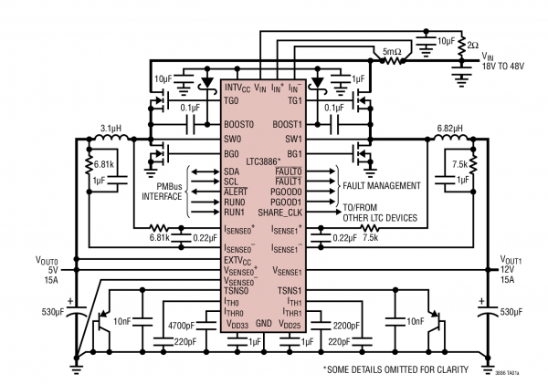
일반적인 설계 예


애플리케이션
• 텔레콤, 데이터콤 및 스토리지 시스템
• 산업용 및 PoL(Point of Load) 애플리케이션
|
