전원 관리 > 스위칭 레귤레이터 > 벅-부스트 레귤레이터 > 내부 파워 스위치 벅-부스트 > LTC3114-1

LTC3114-1
40VIN/OUT, 1A 동기식 벅 부스트 DC/DC 컨버터
2.7V~40V 입력 & 출력 범위 제공

제품특징: LTC3114-1

• VIN 이 출력 전압 보다 높거나 낮거나 동일 할 때 VOUT 설정값 유지
• 단일 인덕터
• 폭넓은 VIN 범위: 2.2V~40V
• 폭넓은 VOUT 범위: 2.7V~40V
• 벅 모드에서 1A 출력 전류
• 0.5A 출력 전류: VIN = 3.6V, VOUT = 5V
• 프로그램이 가능한 평균 출력 전류
• 최고 96% 효율
• 버스트 모드® 동작, 30µA 무부하 IQ
• 전류 모드 제어
• 1.2MHz 초저 잡음 PWM
• 정확한 RUN 핀 임계값
• 열 성능이 강화된 16핀 3mm × 5mm DFN & TSSOP 패키지

제품 설명

LTC는 동기식 전류 모드 벅 부스트 컨버터(제품명: LTC3114-1)를 출시한다고 밝혔다. 이 제품은 단일 셀 리튬이온, 24V/28V 산업용 전원, 40V 자동차 입력을 포함한 광범위한 전원에서 최고 1A의 연속 출력 전류를 제공한다. LTC3114-1의 2.2V~40V 입력 및 2.7V~40V 출력 범위는 입력전압이 출력 전압보다 낮거나 높거나 같은 경우에 레귤레이트된 출력을 제공하여, 전원 유연성을 최대화시키고 스텝다운 된 솔루션에서 배터리 동작 시간을 연장시킨다. LTC3114-1 에 통합된 독자적인 저잡음 벅 부스트 토폴로지는 벅 모드와 부스트 모드 사이에서 지터가 없는 연속적인 절환(transition)을 제공하여, RF 및 다른 잡음 민감형 애플리케이션에 이상적이다.

이 디바이스의 선택적인 자동 버스트 모드(Automatic Burst Mode®) 동작은 대기 전류를 30µA까지 낮춰주어, 경부하 효율을 향상시키고 배터리 동작 시간을 더욱 연장시킨다. LTC3114-1은 고정 1.2MHz 스위칭 주파수를 사용하며 핀 프로그램이 가능한 평균 출력 전류 및 전류 모니터의 특징을 제공한다. 독자적인 벅 부스트 PWM 회로는 저잡음 고효율을 보장하면서 외부 부품 크기를 최소화시킨다. 소형 외부 부품 및 3mm x 5mm DFN 또는 TSSOP-16E 패키지의 결합은 콤팩트한 솔루션 풋프린트를 제공한다.

LTC3114-1은 최대 96%까지 효율을 제공할 수 있는 4개의 내부 낮은 RDS(ON) N-채널MOSFET이 통합되어 있다. 자동 버스트 모드 동작은 대기 전류를 30µA에 불과하게 낮춰주어 경부하 효율을 향상시키고 배터리 동작 시간을 연장시킨다. 잡음에 민감한 애플리케이션의 경우, 버스트 모드 동작은 디스에이블 될 수 있다. 또한 전류 모드 제어는 라인 및 부하 과도 응답 특성을 향상시키면서 간단한 보정을 가능하게 한다. 추가적인 기능에는 내부 소프트 스타트 및 돌입 전류 제한 기능, 저전압 록아웃, 열 과부하 보호, 단락 회로 보호, 출력 차단 기능이 포함되어 있다.

LTC3114EDHC-1은 16핀 3mm x 5mm DFN 패키지로 이용할 수 있으며 LTC3114EFE-1은 열 성능이 향상된 16핀 TSSOP 패키지로 구성되어 있다. 1,000개 수량 기준으로 개당 3.95달러에 책정되어 있다. 산업용 등급 버전인 LTC3114IDHC-1 및 LTC3114IFE-1은 -40°C~125°C 동작 접합 온도 범위에서 동작할 수 있도록 보증되었으며, 1,000개 수량 기준으로 각각 4.35달러 및 4.51달러이다. 높은 온도 등급 버전인 LTC3114HDHC-1 및 LTC3114HFE-1은 -55°C~150°C 동작 접합 온도 범위에서 동작할 수 있도록 보증되었으며, 1,000 개 수량 기준으로 개당 11.73달러에 책정되어 있다. 모든 버전은 즉시 이용할 수 있다.

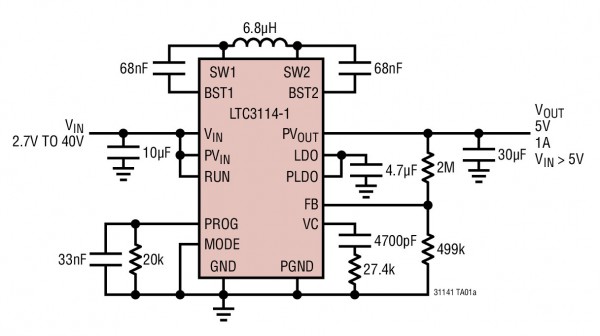
일반적인 설계 예

LTC3114-1-1.jpg

LTC3114-1-2.jpg

애플리케이션
• 24V / 28V 산업용 전원 공급 장치
• 12V 납축전지~ 12V 레귤레이터
• 고전력 LED 드라이버
• 12V / 24V 솔라 패널 배터리 충전 시스템
• 자동차 전력 시스템


PRODUCTS



LT8640
전원 관리 > 스위칭 레귤레이터 > 초저 노이즈 레귤레이터 > LT8640 42V, 5A (IOUT), 동기식 스텝다운 사일런트 스위치 2MHz에서 95% 효율 & 초저 EMI/EMC 방출
LT8390
전원 관리 > 스위칭 레귤레이터 > 벅-부스트 레귤레이터 > 외부 파워 스위치 벅-부스트 > LT8390 스프레드 스펙트럼 60V 동기식 4 스위치 벅-부스트 컨트롤러
LT3045
전원 관리 > LDO 리니어 레귤레이터 > 포지티브 리니어 레귤레이터(LDO) > LT3045 잡음에 민감한 애플케이션을 위한 20V, 500mA LDO 신제품 선보여 1MHz에서 초저잡음(0.8µVRMS) 및 76dB PSRR 제공
LTM8053
전원 관리 > 스위칭 레귤레이터 > 스텝-다운(벅) 레귤레이터 > 높은 입력 전압 벅 > LTM8053 산업용 시스템, 공장 자동화, 항공용 42VIN, 3.5A µModule 레귤레이터 6.25mm x 9mm BGA 패키지 제공
LT3955
전원 관리 > LED 드라이버 IC > 벅-부스트 LED 드라이버 > LT3955 PWM 제너레이터 내장된 60VIN /80VOUT LED 컨버터
1 2 3 4 5 6 7 8 9 10

© 2018 Analog Devices | SITE MAP | RSS YouTube Twitter facebook Google Plus LinkedIn Managed by SemiNet

본 사이트 내의 콘텐츠를 무단 복제 사용시 관계 법령에 의거 처벌을 받을 수 있습니다.