전원 관리 > PMIC & 멀티펑션 > 멀티토폴로지 DC/DC > LTC3859AL

LTC3859AL
28µA IQ 트리플 출력, 벅/벅 부스트 동기식 DC/DC 컨트롤러
자동차 시동/정지 시스템에서 레귤레이션 유지
LTC3859AL의 주요 특징
• 엔진 재시동시 모든 출력을 레귤레이션 한다
• 기동시 4.5V~38V의  광범위한 입력 전압 범위, 기동 이후  2.5V입력 까지 동작 유지 
• 부스트 출력 전압 최대 60V
• 벅 출력 전압 범위: 0.8V~24V
• 대기 상태 동안 38µA 낮은 대기 전류
• 최대 95% 효율
• 강력한 온보드 올 N채널 게이트 드라이버
• RSENSE 또는 DCR 전류 센싱
• 출력전압 업/다운 트랙킹 & 씨퀀싱
• 프로그램 가능한 고정 동작 주파수 범위: 50kHz~900kHz
• 75kHz~850kHz에서 PLL(Phase-Locked Loop)로 동기화 가능
• -40°C~125°C 동작 온도 범위에서 ±1% VREF 정확도
• 전류 모드 제어

제품 설명
LTC는 트리플 출력(buck, buck, boost), 낮은 대기 전류 동기식 DC/DC 컨트롤러(제품명: LTC3859AL)를 출시했다고 발표했다. 이 제품은 자동차 콜드 크랭크 조건에서 레귤레이션시 모든 출력 전압을 유지시킨다. 12V 자동차 배터리는 엔진 재시동이나 콜드 크랭크 시 4V 미만까지 전압강하 가 될 수 있어, 5V 및 그 이상에서 동작하는 인포테인먼트 시스템 및 기타 전자제품의 리셋이 발생 될수 있다.. 고효율 동기식 부스트 컨버터는 2개의 스텝다운 컨버터에 전원을 공급하여, 자동차 배터리 전압이 강하될 때 출력 전압 드롭 현상을 피하게 한다. 이 같은 특징은 연료를 절감시키기 위해 정차시 엔진을 멈추게 하는 자동차의 시동/멈춤 시스템에서 유용한 기능이다. 대안적으로, 벅 컨트롤러는 범용 트리플 출력 컨트롤러를 위해 입력에서 전력을 공급받을 수 있다.

LTC3859AL은 기동시 4.5V~38V의 입력 전압에서 동작하며 기동된 후에는 2.5V까지 하강된 전압에서도 동작이 유지된다. 동기식 부스트  컨버터는 최대 60V까지 출력 전압을 생성할 수 있으며 최대 효율이 필요할 때0% 듀티 싸이클 (동기식 스위치 ON)로  동작하여 입력 전압을 그대로 통과시킨다. 2개의 스텝다운 컨버터는 최대 95% 의 효율로 전체 시스템에 0.8V~24V에 해당하는 출력 전압을 생성할 수 있다. 또한, LTC3859AL은 버스트 모드(Burst Mode® ) 동작으로 구성될 수 있으며, 대기 모드에서 채널 당 28µA으로 대기 전류를 감소시킨다. 이 기능은 배터리 동작 시간을 보존시키는 유용한 방법이다.

강력한 1.1Ω 온보드 게이트 드라이버는 모든 N채널MOSFET 스위칭 손실을 최소화시키고, 외부 부품 사용과 관련이 있지만, 채널 당 10 A 이상의 출력 전류 공급이 가능하다. 또한, 각 컨버터의 출력 전류는 전압 DCR(drop across the inductor)을 모니터 하거나 개별적인 센스 레지스터를 사용함으로써 감지된다. LTC3859AL의 정주파수 전류 모드 아키텍처는 50kHz~900kHz사이의 주파수중 선택이 가능하며 75kHz~850kHz범위에서 내부 PLL(phase-locked loop)을 이용해 외부 클록과  동기화 될  수 있다.

추가적인 기능들은 IC 내의 전력 공급을 위한 내장 LDO및 게이트 드라이브, 출력 전압 트랙킹 또는 조절가능한 소프트 스타트, 파워 굿 신호 및 외부 VCC 입력을 포함한다. 레퍼런스 전압 정확도는 -40°C~125°C 동작 온도 범위에서 ±1%이다.

LTC3859AL는 38핀 SSOP및 38핀 5mm x 7mm QFN 패키지로 공급된다. 4개의 온도 등급으로 이용할 수 있으며, 확장형 또는 산업용 등급을 위해  -40~125°C에서 동작하며, 자동차 등급을 위해 -40°C~150°C 에서 동작하며 군사용 등급을 위해 -55°C~150°C 범위에서 동작한다. 1,000개 수량 기준으로 개당 4.76 달러에서 시작한다.

무부하 전류(버스트 모드)

참고

LTC3859AL

28μA-1 채널 동작,
38μA-
모든 채널 동작

INTVCC 핀의 내부 클램프

LTC3859A

55μA-1 채널 동작,
80μA-
모든 3 채널 동작

INTVCC 핀의 내부 클램프. 새로운 디자인에는 LTC3859AL 추천

LTC3859

55μA-1 채널 동작,
80μA-
모든 3 채널 동작

새로운 디자인에는 LTC3859AL 추천


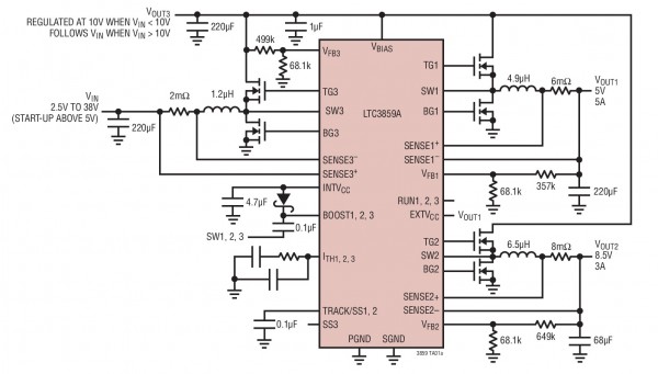
일반적인 설계 예
LTC3859A-1.jpg LTC3859A-2.jpg

애플리케이션
• 자동차 항시 온 및 스타트-스톱 시스템
• 배터리 구동 디지털 장치
• 분산형 DC 전원 시스템
• 다중 출력 벅-부스트 애플리케이션




PRODUCTS



LTM4622
전원 관리 > 스위칭 레귤레이터 > 스텝-다운(벅) 레귤레이터 > 다중 출력 벅 > LTM4622 듀얼 2.5A, 단일 5A 초박막 µModule 레귤레이터 6.25mm x 6.25mm x 1.8mm LGA 패키지로 제공
LT3474
전원 관리 > LED 드라이버 IC > 스텝-다운 (벅) LED 드라이버 > LT3474 스텝다운 1A LED 드라이버
LT3065
전원 관리 > LDO 리니어 레귤레이터 > 포지티브 리니어 레귤레이터(LDO) > LT3065 45V, 500mA LDO 25µVRMS 잡음, 프로그램 가능한 전류 제한 & 파워 굿 기능 제공
LTC3636-1
전원 관리 > 스위칭 레귤레이터 > 스텝-다운(벅) 레귤레이터 > 내부 파워 스위치 벅 > LTC3636-1 20V, 4MHz, 동기식 듀얼 6A 스텝다운 레귤레이터 컴팩트한 4mm x 5mm QFN 패키지로 공급
LTC3115-1
전원 관리 > 스위칭 레귤레이터 > 벅-부스트 레귤레이터 > 내부 파워 스위치 벅-부스트 > LTC3115-1 40V, 2A 동기식 벅부스터 DC/DC 컨버터 고온 H 등급 & 고신뢰성 MP 등급 버전
1 2 3 4 5 6 7 8 9 10

© 2018 Analog Devices | SITE MAP | RSS YouTube Twitter facebook Google Plus LinkedIn Managed by SemiNet

본 사이트 내의 콘텐츠를 무단 복제 사용시 관계 법령에 의거 처벌을 받을 수 있습니다.