전원 관리 > 스위칭 레귤레이터 > 스텝-다운(벅) 레귤레이터 > 높은 입력 전압 벅 > LTC3372

LTC3372
다중출력 전원공급 IC
60V 낮은 IQ의 벅 컨트롤러와 4채널 8A 구성가능한 벅 DC/DC 컨버터를 결합

LTC3372 제품의 주요 특징
• 고전압 벅 컨트롤러: VIN = 4.5V~60V, VOUT = 5V/3.3V
• 저전압 벅 레귤레이터: VINA-H = 2.25V~5.5V, VOUT1-4 ≥ 0.8V
• 내장된 8개의 1A 파워 블럭을 2, 3 또는 4개의 출력 채널로 설정 가능
• 8개의 독특한 출력 구성 (채널당 1A~4A)
• 낮은 총 무부하 입력 공급 전류 (IQ)
  ∘ 고전압 컨트롤러만 동작 시 15μA (5VOUT)
  ∘ 고전압 컨트롤러만 동작 시 23μA (3.3VOUT)
  ∘ 추가적인 저전압 레귤레이터 채널 1개당 9μA
• 1MHz~3MHz 동작 (고전압 컨트롤러는 1/6 의 주파수로 동작)
• 주파수 설정 가능 또는 외부 클럭에 동기화 가능
• 프로그램 가능한 워치독 및 파워-온 리셋 지연
• IC 다이 온도 모니터링 출력
• 열 성능이 강화된 48핀 7mm x 7mm QFN 패키지

제품 설명
아나로그디바이스는 60V의 높은 입력 전압으로부터 생성된 여러 개의 저전압 출력을 요구하는 시스템을 위해 높은 통합 성능의 전력 관리 솔루션인 Power by Linear™ 신제품 LTC3372를 출시한다고 밝혔다. LTC3372는 60V 동기식 벅 스위칭 레귤레이터 컨트롤러에 4개의 구성 가능형 동기식 모놀리식 벅 레귤레이터가 결합된 것이 특징이다. 신제품은 이러한 조합을 통해 낮은 대기전류, 고효율, 최대 5개까지의 출력을 단일 IC에서 제공하기 때문에 자동차, 산업용 및 의료용 애플리케이션에 매우 적합하다.

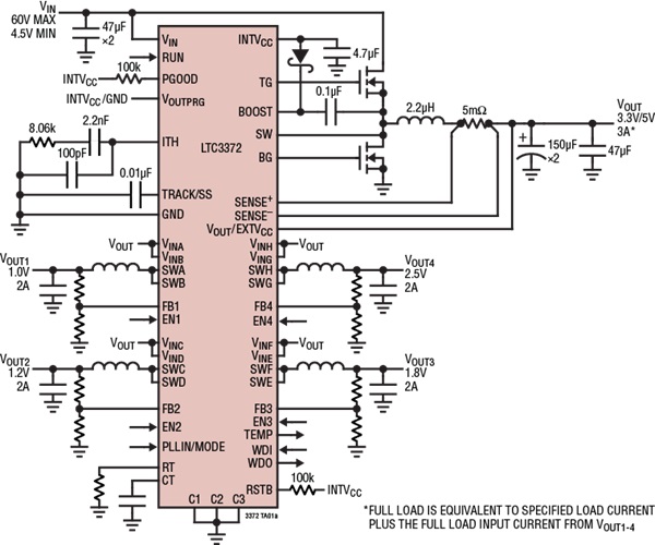
LTC3372의 벅 컨트롤러는 4.5V~60V의 입력 전압 범위에서 동작하며, 외부 N-채널 전력 MOSFET을 구동한다. 출력은 3.3V 또는 5V로 설정할 수 있으며, 최대 20A까지의 출력 전류를 생성할 수 있다. 컨트롤러 출력은 통상 4개의 모놀리식 벅 레귤레이터에 공급된다. 각각의 모놀리식 벅 채널은 최대 4A의 구성가능한 출력 전류와 함께 0.8V 이상의 낮은 출력 전압을 제어하도록 프로그램 할 수 있다. 내장된 8개의 1A 파워 블럭은 C1-C3 핀을 이용해 쿼드 2A 벅에서 듀얼 4A 벅까지 8가지 중 하나의 옵션으로 설정할 수 있다. 아울러 인덕터는 채널당 1개만이 필요하다.

LTC3372는 1개 이상의 전원 레일이 올웨이즈온 상태를 유지해야 하는 배터리 구동 애플리케이션이나 자동차 애플리케이션에 매우 적합한 IQ가 낮은 솔루션을 제공한다. 고전압 컨트롤러만 동작될 경우, 무부하 조건일 때 출력을 5V로 제어하면서 12V 입력에서 15µA만를 소비한다. 각 모놀리식 벅 레귤레이터는 채널 1개가 활성화될 때마다 단 8µA의 IQ만을 추가로 소비한다. LTC3372의 모놀리식 벅 스위칭 주파수는 1MHz~3MHz 범위 내에서 설정할 수 있으며, 외부 클럭에 동기화가 가능하다. 벅 컨트롤러는 설정된 주파수의 1/6 의 스위칭 주파수로 동작한다, 이 외에도 폴드백 전류 제한, 소프트-스타트, 단락 보호, 출력 과전압 보호 등의 다양한 기능을 제공한다.

LTC3372는 열 성능이 강화된 48핀 7mm x 7mm QFN 패키지로 제공되며, 현재 재고를 보유 중이다. E 등급과 I 등급 제품은 –40°C~125°C의 온도 범위에서 동작하도록 설계됐으며, H 등급은 –40°C~150°C에서 동작이 가능하다.

일반적인 설계 예

LTC3372-acl.jpg

LTC3372-pg.jpg

애플리케이션
• 자동차 및 산업용 올웨이즈 온 시스템
• 범용 다중 채널 전원 공급 장치





PRODUCTS



LT3799
전원 관리 > 전원 컨트롤 > 오프라인 컨트롤러/PFC > LT3799 액티브 PFC를 내장한 오프라인 절연형 플라이백 LED 컨트롤러
LTC4091
전원 관리 > 배터리 관리 > 배터리 백업 IC > LTC4091 원활한 백업 전력 제공하는 고집적 36V 벅 배터리 차저 36V 전력 백업 매니저 및 리튬이온 배터리 차저
LTC3777
전원 관리 > 스위칭 레귤레이터 > 벅-부스트 레귤레이터 > 외부 파워 스위치 벅-부스트 > LTC3777 150VIN 및 VOUT 동기식 4-스위치 벅-부스트 컨트롤러 스위칭 바이어스 서플라이 통합
LTC4041
전원 관리 > 수퍼커패시터 차저 > LTC4041 집적도가 높은 2.5A 백업 전력 매니저 최대 2개의 수퍼커패시터를 위한 고효율 충전 및 시스템 백업 기능 제공
LTC3853
전원 관리 > 스위칭 레귤레이터 > 스텝-다운(벅) 레귤레이터 > 외부 파워 스위치 벅 컨트롤러 > LTC3853 24V 트리플 출력 동기식 스텝다운 컨트롤러 -55°C~150°C 동작 접합 온도 범위 제공
1 2 3 4 5 6 7 8 9 10

© 2018 Analog Devices | SITE MAP | RSS YouTube Twitter facebook Google Plus LinkedIn Managed by SemiNet

본 사이트 내의 콘텐츠를 무단 복제 사용시 관계 법령에 의거 처벌을 받을 수 있습니다.