전원 관리 > PMIC & 멀티 펑션 > 멀티토폴로지 DC/DC > LTC7815
LTC7815의 주요 특징
• 듀얼 벅 + 싱글 부스트 동기식 컨트롤러
• 기동시 4.5V~38V의 폭넓은 입력 전압 범위, 기동 후 2.5V까지의 낮은 전압에서도 동작 유지
• 무부하 시 28µA의 낮은 대기 전류 소비
• 부스트 출력 전압 범위 최대 60V
• 동기식 MOSFET 부스트를 위한 100% 듀티 사이클 동작
• 벅 출력 전압 범위: 0.8V~24V
• 고정 동작 주파수 범위: 320kHz~2.25MHz
• 320kHz~2.25MHz에서 외부 클럭과 동기화 가능
• 최대 95% 효율
• 강력한 온보드 올(all) N채널 게이트 드라이버
• RSENSE 또는 DCR 전류 감지
• 출력전압 트랙킹 또는 조절가능한 소프트-스타트
제품 설명
아나로그디바이스)는 자동차 콜드 크랭크 조건에서 모든 출력 전압의 레귤레이션을 유지하는 고주파(최대 2.25MHz) 3중 출력(벅, 벅, 부스트) 동기식 DC/DC 컨트롤러 신제품 Power by Linear™ LTC7815를 출시한다고 밝혔다. 12V 자동차용 배터리는 엔진 재시동 또는 콜드 크랭크 상황에서 4V 이하까지 전압 강하(droop)가 일어날 수 있기 때문에, 5V 이상에서 동작하는 인포테인먼트 시스템 및 그 밖에 다른 전장부품의 리셋이 발생할 수 있다.
이 고효율 동기식 부스트 컨버터는 2개의 스텝다운 컨버터에 전원을 공급함으로써 자동차 배터리 전압이 드룹 현상을 나타낼 때 출력 전압의 드롭아웃을 막아준다. 이는 자동차가 아이들(idle) 상태일 때 연료소비를 줄이기 위해 엔진을 멈추게 하는 차량용 스타트/스톱 시스템에서 매우 유용한 기능이다. 대안적으로, 이 벅 컨트롤러들은 범용 3중 출력 컨트롤러용 입력으로부터 전력을 공급받을 수 있다.
LTC7815는 기동 시에는 4.5V~38V의 입력 전압에서 동작하며, 기동 후에는 2.5V까지 낮아진 전압에서도 동작을 유지한다. 이 동기식 부스트 컨버터는 최대 60V까지 출력 전압을 생성할 수 있으며, 잡음을 줄이고 효율을 극대화하기에 입력 전압이 높을 때에는 동기식 스위치가 100% 듀티 사이클 ‘스위치 온(ON) 상태로 동작하여 입력 전압을 그대로 통과시킨다. 2개의 스텝다운 컨버터는 최대 95%의 효율로 전체 시스템에 0.8V~24V의 출력 전압을 생성할 수 있다. 최소 온-타임(minimum on-time)이 45ns로 낮아 2MHz로 스위칭 하는 동안 높은 스텝다운 비율로 전압 변환이 가능하기 때문에 AM 라디오 같은 결정적인 잡음에 민감한 주파수 대역을 피할 수 있으며, 외부 부품 크기도 줄일 수 있다.
LTC7815는 버스트 모드(Burst Mode®) 동작 설정이 가능해, 올웨이즈-온 시스템에서 배터리 구동 시간을 유지하기에 유용한 기능인 무부하 시 출력 전압 레귤레이팅을 지원할 뿐 아니라 대기전류 소모를 채널당 28μA(3채널 모두 설정할 경우는 38μA)로 줄인다. 강력한 1.1Ω 온보드 게이트 드라이버는 모든 N-채널 MOSFET 스위칭 손실을 최소화하며, 외부 부품 선정에 따라 채널당 10A 이상의 출력 전류 제공이 가능하다. 또한 각 컨버터의 출력 전류는 인덕터(DCR) 전압 강하를 모니터링 하거나, 별도의 감지 저항을 사용함으로써 감지할 수 있다. LTC7815의 정주파수 전류 모드 아키텍처는 320kHz~2.25MHz 사이의 스위칭 주파수를 선택하거나, 동일한 주파수 범위에서 외부 클럭과 동기화 될 수 있다.
이 밖에 추가적인 기능으로는 IC 전원 및 게이트 드라이브용 온보드 LDO, 출력 전압 트래킹, 또는 조절가능한 소프트-스타트, 파워굿 신호 및 외부 VCC 입력 등을 지원한다. 레퍼런스 전압 정확도는 -40°C~125°C 동작 온도 범위에서 ±1%이다.
LTC7815는 38핀 5mm x 7mm QFN 패키지로 공급된다. 제품은 2개의 온도 등급으로 제공되는데, 확장형 및 산업용 등급은 -40°C~125°C, 자동차 등급은 -40°C~150°C 에서 동작한다.
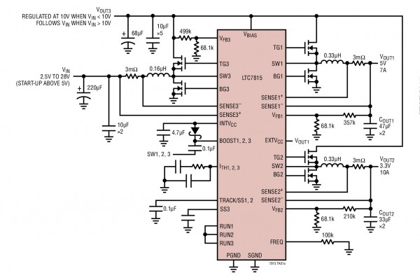
일반적인 설계 예


애플리케이션
• 자동차 상시 작동 및 시동 정지 시스템
• 배터리 구동 디지털 기기
• 분산형 DC 전원 시스템
• 다중 출력 벅-부스트 애플리케이션
|